一、本专业的考研基本信息:招生人数和考试科目
院系:001哲学与宗教学学院
专业:外国哲学
招生人数:拟招3人(含推免生,推免录取一般不超过总人数的70%)
考试科目:
①101思想政治理论②201英语一或202俄语或203日语③611中国哲学史④811西方哲学史
二、考试真题分析:题型、分值、考试范围、历年真题回忆版
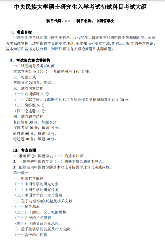
611中国哲学史
名词解释 30 分,每题 6 分 文献考察 30 分,每题 15 分。 简答题 60 分,每题 15 分。 论述题 30 分,每题 30 分。(文献考察:文献断句加标点并结合作者学说阐释其中含义 30 分。)
涵盖中国先秦哲学、汉代经学、魏晋玄学和宋明理学等基础内容。
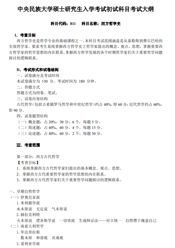
811西方哲学史
(一)概念题:占 20%,30 分;6 个,每题 5 分。
(二)简述题:占 40%,60 分,4 个,每题 15 分。
(三)论述题:占 40%,60 分,2 个,每题 30 分。
古代哲学(包括古希腊罗马哲学和中世纪哲学)约占 40%,即 60 分;近代哲学约占 60%, 即 90 分。
本科目考试范围涵盖是从泰勒斯到费尔巴哈的 全部哲学家。要求考生系统掌握西方哲学史上哲学家提出的概念、观点、思想,掌握重要西 方哲学家的哲学思想的内在联系,掌握西方哲学发展的各个时期哲学家们关于重要哲学问题 探讨的逻辑联系。
考试范围:见本文末 考试大纲。
历年真题回忆版:暂无。
三、参考书等资料
学院官网提到的参考书较多,考虑到大部分考生时间紧、任务重的复习情况,可以参考《中央民族大学考研外国哲学复习指导-新祥旭整理》来复习。

四、近三年复试分数线
21年复试线:总分不低于310,单科参照国家线。
20年复试线:总分不低于321,单科参照国家线。
19年复试线:总分不低于346,单科参照国家线。
哲学与宗教学学院 2021年硕士研究生复试成绩公示
序号 考生编号 姓名 院系 专业 初试 总分 面试 复试成绩 最终总成绩 备注(一志愿、调剂)
1 100521011100080 陆 哲学与宗教学学院 外国哲学 401 90.4 90.4 83.26 一志愿
2 100521011100084 周 哲学与宗教学学院 外国哲学 362 78.2 78.2 74.14 一志愿
3 100521011100082 王 哲学与宗教学学院 外国哲学 343 54.8 54.8 64.46 一志愿
4 100521011100085 曹 哲学与宗教学学院 外国哲学 310 72.8 72.8 65.24 一志愿
5 100521011100088 宋 哲学与宗教学学院 外国哲学 299 88.2 88.2 68.32 士兵计划

五、本专业简介
本专业的特点:探讨西方哲学及外国哲学发展过程中的重大的理论问题与现实问题,理论与实践相结合,基础知识培养和应用知识培养并重,知识培养和能力培养并重,基本问题研究和前沿问题研究并重,突出专业知识面,注重研究生的基本功训练。
专业目标
(1) 系统学习西方哲学史与现代西方哲学的基本理论,掌握相关的专业知识,如分析哲学,语言哲学,心灵哲学等。
(2) 了解国内外哲学发展的最新动态,理论联系实际,密切关注当代社会的重大现实问题,独立思考并提出自己的解答。
(3) 具有扎实的理论功底和一定的独立研究能力;具有较好的表达能力和社会实践能力。
(4) 熟练掌握一门外语,并能够阅读专业文献。
六、考研经验
①101思想政治理论
7—8月,暑假开始听徐涛政治强化班,我是每天晚上听徐涛的两节课。然后每学完一章就可以做1000题了,大概暑假结束可以听完。听徐涛强化课的主要目的是加强印象,这个阶段不用去背诵,看看选择题就行。
9—10月,9月开始腿姐会出技巧班了,教会了我做选择题的技巧和做论述答题的答题规范。对于背诵手册,我用的腿姐的,对细小知识点的整理非常到位。
11—12月,对于这一阶段,主要是背肖秀荣的肖四,有精力可以去背诵腿姐的冲刺课,整理的也非常好,同时要加强对于选择题细小知识点的背诵。
②201英语一
每天记单词,做阅读,并且是精读,不要去找模拟题做,把真题阅读反复做,反复读。我本身的英语基础还是蛮好的,所以其实花在背单词上的时间相对较少,主要是做题练习。基础差一点的同学可以把前期更多的时间精力投入到打基础中,这个的话还是因人而异,毕竟复习还是自己的事情,自己肯定是最了解自己的。
③611中国哲学史

④811西方哲学史


需要试听【22考研成功经验公开课】的,加我备注“目标院校+专业”,带你听课!
新祥旭考研,深耕一对一领域15年,覆盖了全国各985、211高校的所有专业+普通本科的常规专业。助力你的考研复习,高效全面,快人一步!
名校考研,高效提分,你需要更聪明的备考方式!
考研有疑惑,可咨询电话/微信: 13657256749
新祥旭考研专业课一对一辅导
北京总部:北京海淀区苏州街长远天地A2座21层
上海分校:上海杨浦区国定路三号湾广场创业大厦2号楼11层1111室
武汉分校:武汉市洪山区创业街66号海达创新广场19楼1902室

需要试听【22考研成功经验公开课】的,加我备注“目标院校+专业”,带你听课!
新祥旭考研,深耕一对一领域15年,覆盖了全国各985、211高校的所有专业+普通本科的常规专业。助力你的考研复习,高效全面,快人一步!
名校考研,高效提分,你需要更聪明的备考方式!
考研有疑惑,可咨询电话/微信: 13657256749
新祥旭考研专业课一对一辅导
北京总部:北京海淀区苏州街长远天地A2座21层
上海分校:上海杨浦区国定路三号湾广场创业大厦2号楼11层1111室
武汉分校:武汉市洪山区创业街66号海达创新广场19楼1902室
七、该学校专业排名

附:中央民族大学硕士研究生入学考试初试科目考试大纲 611中国哲学史



附:中央民族大学硕士研究生入学考试初试科目考试大纲 811西方哲学史





本文新祥旭考研独家整理,未经允许,不可转载。



















