一、本专业的考研基本信息:招生人数和考试科目
院系:001哲学与宗教学学院
专业:宗教学
招生人数:拟招10人(含推免生,推免录取一般不超过总人数的70%)
考试科目:
①101思想政治理论②201英语一或202俄语或203日语③611中国哲学史④811西方哲学史
二、考试真题分析:题型、分值、考试范围、历年真题回忆版
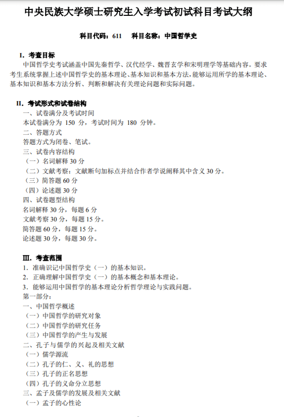
611中国哲学史
名词解释 30 分,每题 6 分 文献考察 30 分,每题 15 分。 简答题 60 分,每题 15 分。 论述题 30 分,每题 30 分。(文献考察:文献断句加标点并结合作者学说阐释其中含义 30 分。)
涵盖中国先秦哲学、汉代经学、魏晋玄学和宋明理学等基础内容。
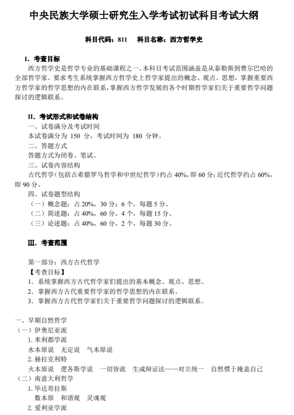
811西方哲学史
(一)概念题:占 20%,30 分;6 个,每题 5 分。
(二)简述题:占 40%,60 分,4 个,每题 15 分。
(三)论述题:占 40%,60 分,2 个,每题 30 分。
古代哲学(包括古希腊罗马哲学和中世纪哲学)约占 40%,即 60 分;近代哲学约占 60%, 即 90 分。
本科目考试范围涵盖是从泰勒斯到费尔巴哈的 全部哲学家。要求考生系统掌握西方哲学史上哲学家提出的概念、观点、思想,掌握重要西 方哲学家的哲学思想的内在联系,掌握西方哲学发展的各个时期哲学家们关于重要哲学问题 探讨的逻辑联系。
考试范围:见本文末 考试大纲。
历年真题回忆版:暂无。
三、参考书等资料

学院官网提到的参考书较多,考虑到大部分考生时间紧、任务重的复习情况,可以参考《新祥旭中央民族大学宗教学考研详解》来复习。
四、近三年复试分数线
21年复试线:总分不低于330,单科参照国家线。
20年复试线:总分不低于361,单科参照国家线。
19年复试线:总分不低于317,单科参照国家线。
哲学与宗教学学院 2021年硕士研究生复试成绩公示
序号 考生编号 姓名 院系 专业 初试 总分 面试 复试成绩 最终总成绩 备注(一志愿、调剂)
1 100521011100134 仇 哲学与宗教学学院 宗教学 378 92 92 80.52 一志愿
2 100521011100140 张 哲学与宗教学学院 宗教学 363 87.2 87.2 76.98 士兵计划
3 100521011100120 李 哲学与宗教学学院 宗教学 360 83.2 83.2 75.36 一志愿
4 100521000000020 卢 哲学与宗教学学院 宗教学 355 91 91 77.00 一志愿
5 100521011100095 宗 哲学与宗教学学院 宗教学 355 76.8 76.8 72.74 一志愿
6 100521011100111 李 哲学与宗教学学院 宗教学 352 72.6 72.6 71.06 一志愿
7 100521000000022 罗 哲学与宗教学学院 宗教学 341 91.6 91.6 75.22 一志愿
8 100521011100101 刘 哲学与宗教学学院 宗教学 341 87.2 87.2 73.90 一志愿
9 100521011100109 梁 哲学与宗教学学院 宗教学 339 65.6 65.6 67.14 一志愿
10 100521011100129 郝 哲学与宗教学学院 宗教学 332 92.6 92.6 74.26 一志愿
11 100521011100133 史 哲学与宗教学学院 宗教学 332 72.6 72.6 68.26 一志愿
12 100521000000021 王 哲学与宗教学学院 宗教学 330 80.2 80.2 70.26 一志愿

五、本专业简介
培养坚持党的领导,拥护社会主义制度,维护民族团结;系统地掌握广义宗教学的基础理论;通晓本研究方向的专门知识;能够阅读本专业外文资料;对宗教研究相关领域和中国宗教政策有比较广泛的了解;能够自觉遵守社会法律、制度, 心理与身体健康并重发展;具有创新精神,有助于推动中国民族宗教学发展的研究与应用型人才。
培养方式
1、采取主要指导教师负责的导师小组集体培养制度。基础课程完成1年后,由指导教师安排硕士研究生的方向选修课程学习、研究和调查等活动。全面指导论文写作。
2、充分发挥硕士研究生学习和科研的主动性、自觉性。具体采取课堂教学、科学研究和田野考察三结合的培养手段。其中,课程教学以传授基础理论与系统的专门知识技能为目标,提倡尽早介入科研实践和田野调查,参与观察,获得感性知识。
3、其他培养形式:参加学术会议,了解学术动态;访问宗教界领袖和校外有关专家,采集丰富信息;组织和参与各种学术讲座,拓宽知识面;参加教学实习或协助导师组织教学讨论,锻炼表达能力。
六、考研经验
①101思想政治理论
政治复习分成两块,一个是客观题,一个是主观题。客观题需要多做训练,基本上从1000题到历年真题都要练到。主观题就是背,到了考场上把所有记得的相关的都写上去。我个人对于政治分数没有太高的要求,就是希望这门课不要拖我的后腿。然后我们这个专业本身要复习的专业课内容有很多,所以我其实没有分给它很多的时间。我自己当时有规划过,如果花过多的时间的话,其实很影响我专业课的备考,最后从结果来看肯定是不划算的。所以大家复习的时候也要有一个整体的全盘的思路,不要光顾着某一科。
②201英语一
我英语基础一般,所以还是花了很多的时间的,我总结出来的最大经验就是,英语复习一定要掌握技巧。跟着合适的老师合适地复习。最开始做阅读的时候,一篇阅读4个选项,我基本上是稳错三个的,后来错两个、错一个、甚至全对,真的是离不开训练。因为专业课的内容也很多,所以英语的复习属于见缝插针。然后我整个暑假都在疯狂的刷真题,一边哭一边写,一边哭一边写。我当时暑假估自己的英语分数的时候,觉得自己一门课都要少别人10分,真的是万念俱灰。一直到了10月11月,我才觉得自己的英语可能复习的还比较稳当了,不会拖后腿。所以努力真的是有用的。
③611中国哲学史
中国哲学史主要就是名词解释,文献,简答和论述。大家通过这个考卷设置也能够看出来,其实考察的内容是非常多的,第1个是要背,第2个是要理解,第3个是一定要到考场上能够写出来,而且一定要尽可能的把卷子做完。我当时用的新祥旭学姐给的笔记,然后她也有帮我答疑,所以还是有很大的帮助的,给我节约了不少时间。
④811西方哲学史
考概念、简述、论述。因为我对西方哲学本来就很感兴趣,本科学的也不错,所以这门课其实复习还是挺游刃有余的。基本上一开始就是按照参考书来整理复习框架了,没有花很多时间去通读泛读。我觉得这也是考本专业的优势。
七、该学校专业排名


需要试听【22考研成功经验公开课】的,加我备注“目标院校+专业”,带你听课!
新祥旭考研,深耕一对一领域15年,覆盖了全国各985、211高校的所有专业+普通本科的常规专业。助力你的考研复习,高效全面,快人一步!
名校考研,高效提分,你需要更聪明的备考方式!
考研有疑惑,可咨询电话/微信: 13657256749
新祥旭考研专业课一对一辅导
北京总部:北京海淀区苏州街长远天地A2座21层
上海分校:上海杨浦区国定路三号湾广场创业大厦2号楼11层1111室
武汉分校:武汉市洪山区创业街66号海达创新广场19楼1902室

需要试听【22考研成功经验公开课】的,加我备注“目标院校+专业”,带你听课!
新祥旭考研,深耕一对一领域15年,覆盖了全国各985、211高校的所有专业+普通本科的常规专业。助力你的考研复习,高效全面,快人一步!
名校考研,高效提分,你需要更聪明的备考方式!
考研有疑惑,可咨询电话/微信: 13657256749
新祥旭考研专业课一对一辅导
北京总部:北京海淀区苏州街长远天地A2座21层
上海分校:上海杨浦区国定路三号湾广场创业大厦2号楼11层1111室
武汉分校:武汉市洪山区创业街66号海达创新广场19楼1902室
附:中央民族大学硕士研究生入学考试初试科目考试大纲 611中国哲学史



附:中央民族大学硕士研究生入学考试初试科目考试大纲 811西方哲学史





本文新祥旭考研独家整理,未经允许,不可转载。



















