一、本专业的考研基本信息:招生人数和考试科目
院系:001哲学与宗教学学院
专业:010102中国哲学
招生人数:拟招5人(含推免生,推免录取一般不超过总人数的70%)
考试科目:
①101思想政治理论②201英语一或202俄语或203日语③611中国哲学史④811西方哲学史
二、考试真题分析:题型、分值、考试范围、历年真题回忆版
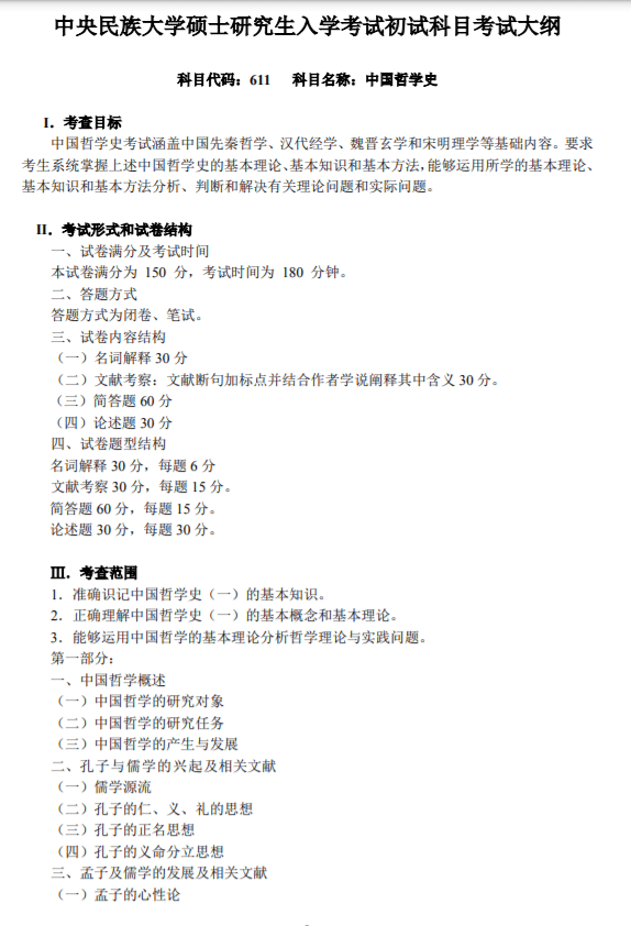
611中国哲学史
名词解释 30 分,每题 6 分 文献考察 30 分,每题 15 分。 简答题 60 分,每题 15 分。 论述题 30 分,每题 30 分。(文献考察:文献断句加标点并结合作者学说阐释其中含义 30 分。)
涵盖中国先秦哲学、汉代经学、魏晋玄学和宋明理学等基础内容。
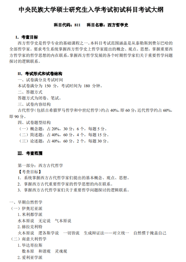
811西方哲学史
(一)概念题:占 20%,30 分;6 个,每题 5 分。
(二)简述题:占 40%,60 分,4 个,每题 15 分。
(三)论述题:占 40%,60 分,2 个,每题 30 分。
古代哲学(包括古希腊罗马哲学和中世纪哲学)约占 40%,即 60 分;近代哲学约占 60%, 即 90 分。
本科目考试范围涵盖是从泰勒斯到费尔巴哈的 全部哲学家。要求考生系统掌握西方哲学史上哲学家提出的概念、观点、思想,掌握重要西 方哲学家的哲学思想的内在联系,掌握西方哲学发展的各个时期哲学家们关于重要哲学问题 探讨的逻辑联系。
考试范围:见本文末 考试大纲。
历年真题回忆版:暂无。
三、参考书等资料
参考书较多,考虑到大部分考生时间紧、任务重的复习情况,可以参考《新祥旭中央民族大学哲学类考研专题笔记》来复习。
四、近三年复试分数线
21年复试线:总分不低于373,单科参照国家线。
20年复试线:总分不低于356,单科参照国家线。
19年复试线:总分不低于311,单科参照国家线。
哲学与宗教学学院 2021年硕士研究生复试成绩公示
序号 考生编号 姓名 院系 专业 初试 总分 面试 复试成绩 最终总成绩 备注(一志愿、调剂)
1 100521000000015 李 哲学与宗教学学院 中国哲学 408 放弃面试
2 100521011100036 马 哲学与宗教学学院 中国哲学 406 89.2 89.2 83.6 一志愿
3 100521011100070 杨 哲学与宗教学学院 中国哲学 386 88 88 80.44 一志愿
4 100521011100061 陈 哲学与宗教学学院 中国哲学 382 82.4 82.4 78.2 一志愿
5 100521011100047 王 哲学与宗教学学院 中国哲学 373 80.2 80.2 76.28 一志愿

五、本专业简介
在指导形式上,导师组集体指导全体学生与导师指导自己名下的学生相结合。
在学生能力的培养上,注重学生的学习能力培养和研究能力培养相结合。
在教学过程中,将教师讲解和学生讨论相结合。
基本学习年限为3年,最短学习年限可提前至2年,最长学习年限可延长至4年。
六、考研经验
①101思想政治理论
7—10月:听完了一遍课,其中马原和毛中特听了两遍;
10—11月:做1000题,以及回顾了一遍书上的内容;
11月—考前:1000题中的错题复习了两遍,最后半个月跟着新祥旭的押题。
②201英语一
阅读方面:我试着做了考研英语真题,发现自己阅读很差,找不到方法。其它的题型也没有做得特别出色,所以我开始听唐老师的阅读课,我认为这个还是很有帮助的。阅读是英语的重中之重,所以我每天是只写一篇阅读,然后把这篇阅读从头到尾的用中文翻译下来,再听讲解。
写作,我是11月和12月开始复习的。背了20篇写作范文,我建议大家如果没有时间复习写作的话,最好只背一下重点句型。有时间的话,多写多练。
翻译,我听的历年翻译的真题。
完形填空,多练,时间紧可以略过。
新题型:我没咋复习,很差。
③611中国哲学史、④811西方哲学史
以背诵和理解为主。
需要试听【22考研成功经验公开课】的,加我备注“目标院校+专业”,带你听课! 新祥旭考研,深耕一对一领域15年,覆盖了全国各985、211高校的所有专业+普通本科的常规专业。助力你的考研复习,高效全面,快人一步! 名校考研,高效提分,你需要更聪明的备考方式! 考研有疑惑,可咨询电话/微信: 13657256749 新祥旭考研专业课一对一辅导 北京总部:北京海淀区苏州街长远天地A2座21层 上海分校:上海杨浦区国定路三号湾广场创业大厦2号楼11层1111室 武汉分校:武汉市洪山区创业街66号海达创新广场19楼1902室 
七、该学校专业排名

附:中央民族大学硕士研究生入学考试初试科目考试大纲 611中国哲学史



附:中央民族大学硕士研究生入学考试初试科目考试大纲 811西方哲学史





本文新祥旭考研独家整理,未经允许,不可转载。



















