一、本专业的考研基本信息:招生人数和考试科目
院系:001哲学与宗教学学院
专业:010101马克思主义哲学
招生人数:拟招5人(含推免生,推免录取一般不超过总人数的70%)
考试科目:
①101思想政治理论②201英语一或202俄语或203日语③611中国哲学史④811西方哲学史
二、考试真题分析:题型、分值、考试范围、历年真题回忆版
611中国哲学史
名词解释 30 分,每题 6 分 文献考察 30 分,每题 15 分。 简答题 60 分,每题 15 分。 论述题 30 分,每题 30 分。(文献考察:文献断句加标点并结合作者学说阐释其中含义 30 分。)
涵盖中国先秦哲学、汉代经学、魏晋玄学和宋明理学等基础内容。
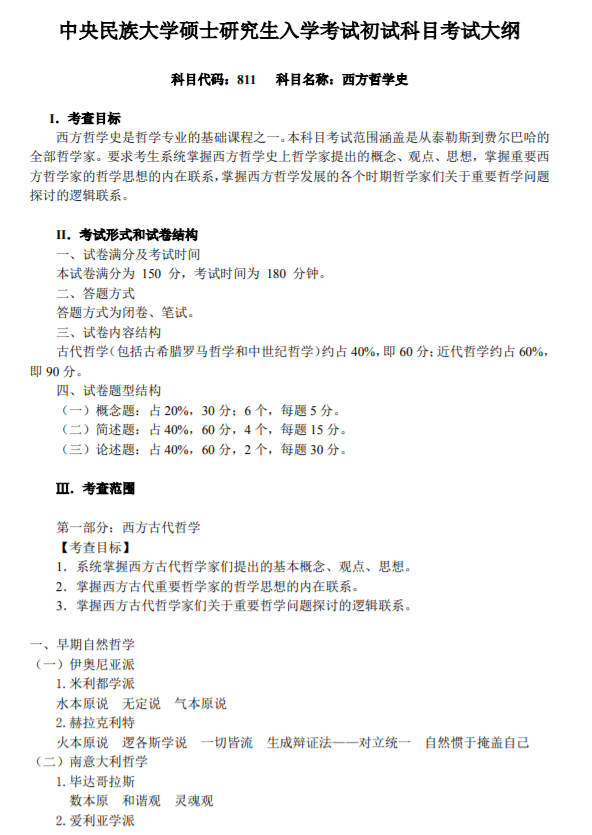
811西方哲学史
(一)概念题:占 20%,30 分;6 个,每题 5 分。
(二)简述题:占 40%,60 分,4 个,每题 15 分。
(三)论述题:占 40%,60 分,2 个,每题 30 分。
古代哲学(包括古希腊罗马哲学和中世纪哲学)约占 40%,即 60 分;近代哲学约占 60%, 即 90 分。
本科目考试范围涵盖是从泰勒斯到费尔巴哈的 全部哲学家。要求考生系统掌握西方哲学史上哲学家提出的概念、观点、思想,掌握重要西 方哲学家的哲学思想的内在联系,掌握西方哲学发展的各个时期哲学家们关于重要哲学问题 探讨的逻辑联系。
考试范围:见本文末 考试大纲。
历年真题回忆版:暂无。
三、参考书等资料

学院官网提到的参考书较多,考虑到大部分考生时间紧、任务重的复习情况,可以参考《新祥旭中央民族大学哲学类考研专题笔记》来复习。
四、近三年复试分数线
21年复试线:总分不低于345,单科参照国家线。
20年复试线:总分不低于332,单科参照国家线。
19年复试线:总分不低于337,单科参照国家线。
哲学与宗教学学院 2021年硕士研究生复试成绩公示
序号 考生编号 姓名 院系 专业 初试 总分 面试 复试成绩 最终总成绩 备注(一志愿、调剂)
1 100521011100007 王* 哲学与宗教学学院 马克思主义哲学 380 90.4 90.4 80.32 一志愿
2 100521011100021 杜* 哲学与宗教学学院 马克思主义哲学 357 72 72 71.58 一志愿
3 100521011100017 包* 哲学与宗教学学院 马克思主义哲学 355 87.2 87.2 75.86 一志愿
4 100521011100011 迟* 哲学与宗教学学院 马克思主义哲学 345 72 72 69.9 一志愿

五、本专业简介
本专业的特点是:基础知识培养和应用知识培养并重,知识培养和能力培养并重,基本问题研究和前沿问题研究并重,突出专业知识面,注重研究生的基本功训练。
六、考研经验
①101思想政治理论
我的政治复习没有什么特殊的技巧,主要就是用了背诵的笨办法,因为我本身是学文科的,所以自己在背诵的时候其实不是特别吃力。然后到了后期就是疯狂的刷题,然后建立错题本,把做错的题再次2刷3刷。我是感觉自己的分数没有很高,一个中规中矩的分数,反正属于努力的结果。
②201英语一
英语一还是要难一点的,我觉得复习英语并不是说你背了多少单词,而是说这个单词放到阅读里面你能够看懂,同时你在实际做题的时候能够把这个句子在原文中找出来,或者你能够理解作者的意图,这个才是考研英语考查的最多的,所以其实是先长难句,后阅读,然后到了冲刺期拼命练写作。
③611中国哲学史
611中国哲学史会涉及到很多的古籍。这一块我的复习思路是先通读理顺整个构架之后再去背诵。另外我们两门专业课的卷面内容还是比较多的,大家在复习的时候一定要练习自己的做题速度不要最后写不完。总之是一门非常注重积累的科目。
④811西方哲学史
811西方哲学史,包括概念、简述、论述。其中近代哲学比古代哲学考的内容要更多一些,所以复习的时候我也花了更多的时间在近代哲学上。主要的复习思路就是根据西方哲学史的考试大纲,把它提到的知识点都完整的复习下来。在背诵的时候,我使用了艾宾浩斯记忆法。
七、该学校专业排名


需要试听【22考研成功经验公开课】的,加我备注“目标院校+专业”,带你听课!
新祥旭考研,深耕一对一领域15年,覆盖了全国各985、211高校的所有专业+普通本科的常规专业。助力你的考研复习,高效全面,快人一步!
名校考研,高效提分,你需要更聪明的备考方式!
考研有疑惑,可咨询电话/微信: 13657256749
新祥旭考研专业课一对一辅导
北京总部:北京海淀区苏州街长远天地A2座21层
上海分校:上海杨浦区国定路三号湾广场创业大厦2号楼11层1111室
武汉分校:武汉市洪山区创业街66号海达创新广场19楼1902室
附:中央民族大学硕士研究生入学考试初试科目考试大纲 611中国哲学史

需要试听【22考研成功经验公开课】的,加我备注“目标院校+专业”,带你听课!
新祥旭考研,深耕一对一领域15年,覆盖了全国各985、211高校的所有专业+普通本科的常规专业。助力你的考研复习,高效全面,快人一步!
名校考研,高效提分,你需要更聪明的备考方式!
考研有疑惑,可咨询电话/微信: 13657256749
新祥旭考研专业课一对一辅导
北京总部:北京海淀区苏州街长远天地A2座21层
上海分校:上海杨浦区国定路三号湾广场创业大厦2号楼11层1111室
武汉分校:武汉市洪山区创业街66号海达创新广场19楼1902室
附:中央民族大学硕士研究生入学考试初试科目考试大纲 611中国哲学史



附:中央民族大学硕士研究生入学考试初试科目考试大纲 811西方哲学史
























