本文将由硕课网考研胡老师对2024年复旦大学光学工程考研进行解析。主要有以下板块:学院简介、招生人数、考试科目、分数线、复试等几大方面。
一、学院简介
复旦大学信息科学与工程学院组建于2000年,目前下设四系二中心,即电子工程系、光科学与工程系、通信科学与工程系、光源与照明工程系、微纳系统中心及生物医学工程中心。现有在职教职工173人(注:2021年5月11日数据),其中博士学位获得者140人,正高级职称67人。学院共有各类学生2000余人,具有完备的本科生、硕士生、博士生及工程硕士专业学位教学培养体系。
学院现有电子科学与技术、光学工程、信息与通信工程、生物医学工程等四个一级学科,其中电子科学与技术为A类学科;拥有国家新农村发展研究院、电磁波信息科学教育部重点实验室、上海市低轨卫星通信与应用工程技术研究中心、上海重要产品追溯工程技术研究中心、上海综合能源系统人工智能工程技术研究中心、上海超精密光学制造工程技术研究中心、上海北斗智慧应用创新研究中心,以及与微电子学院共建的专用集成电路与系统国家重点实验室等科研平台。
学院现有电子信息科学与技术、光电信息科学与工程、生物医学工程等3个国家一流本科专业建设点。拥有完善的实验实践基地,建有上海市级实验教学示范中心,4000余平米的电子信息实验教学中心、光电信息实验教学中心(在建)、以及通信专业实验室。
学院具有多学科交叉综合优势,承担大量国家973、863重点项目、国家自然科学基金重大、重点和面上项目以及省部级和上海市及工业界的科研项目,取得一系列国内外公认的重要科研成果,具有较高的学术地位和社会影响,若干学科在国内外享有盛誉。
主要研究方向:
01(全日制)智能光学制造与检测
02(全日制)光生物医学
03(全日制)自旋光电子与信息器件
04(全日制)微纳光子学与器件
05(全日制)先进光纤器件与技术
06(全日制)激光技术与应用
07(全日制)固体光谱技术
08(全日制)硅基光子学
09(全日制)量子信息光学
10(全日制)智能光子学
二、专业目录
招生年份:2023年
拟招生人数:14
推免:12
考试科目:
①101思想政治理论
②201英语(一)
③301数学(一)
④880光学
备注:
1.本专业拟招收推免生12人。
2.学制3年。
三、参考书目
《光学工程》
四、复试分数线
2023年:300分
五、2023年复试细则
为做好 2023 年硕士研究生招生复试工作,根据教育部和学校有关文件精神,结合院系实际情况,制定本细则。
一、确定复试名单

注:01-04 方向:择优排序确定进入复试名单,根据总成绩由高到低排序(不区 分方向);05 方向:择优排序确定进入复试名单,根据总成绩由高到低排序。
学院研究生招生工作领导小组依据学校公布的考生进入复试的初试成绩基本要求、招生计划和考生初试成绩,择优确定复试名单。 复试名单在本单位网站上公布。 本学院采取差额复试,在生源充足的情况下,差额比例一般不低于 120%,总成绩相同的末位考生都进入复试。 符合初试成绩基本要求的生源数量少于招生计划 120%的学科专业,安排全部合格生源参加复试。
二、成立复试专家组
学院按专业方向成立若干个复试专家组,选派责任心强、教学经验丰富、学术及外语水平较高的人员参加复试。每个复试专家组不少于 5 人。
三、审查报考资格
按照《复旦大学 2023 年硕士研究生考生报考资格审查要求》,考生须提交以下材料原件参加复试:
①有效居民身份证、本人准考证。
②《考生诚信复试承诺书》。
③应届生的学生证。
④往届生的学历证书原件和教育部学历证书电子注册备案表(或学历认证报告),学位证书原件(报考专业对学位有要求的考生)。
⑤在境外获得学历、学位的考生,须提交教育部留学服务中心出具的《国(境)外学历学位认证书》(以应届生身份报考的考生须于录取当年入学前取得《认证书》)。
⑥同等学力考生应按照我校招生章程“报考条件”中的规定,提交授课学校教务部门提供的 8 门相关专业本科课程考试成绩单。
⑦在读研究生提交目前培养单位出具的同意报考证明;考生还须在拟录取前提供注销原学籍证明。
⑧“退役大学生士兵计划”专项考生,应在复试时出示《入伍批准书》和《退出现役证》原件,没有这两项材料的考生,不能列入该专项。
⑨“少数民族高层次骨干人才计划”专项考生,应在复试时提交《2023年少数民族高层次骨干人才计划考生登记表》。没有《登记表》的考生,不能列入该专项。考生须根据自身实际情况将上述相应材料原件于复试时现场交院系审查。经审查,若发现考生不符合报考条件,取消其复试资格,初试成绩无效。
四、复试安排、考核内容、提交材料等要求
1.复试方式:现场复试。
2.进入复试/未进入复试结果将通过复旦大学研究生报考服务系
统发布,请考生及时登录系统查看。暂定 3 月 22 日左右在本学院网
站公布进入复试的考生名单。
3.复试时间:3 月下旬(将以电子邮件形式另行通知)。
复试地点:上海市杨浦区淞沪路 2005 号,复旦大学江湾校区2号交叉学科楼(将以电子邮件形式另行通知)。
4.考生于复试时提交本人①本科阶段成绩单(加盖公章)和②包括学习科研经历的个人陈述。
5.复试是对考生综合素质的全面考察。考核内容主要包括所报考专业的综合知识与技能、外国语水平及思想政治素质和品德考核等。
6.每名考生的复试面试时间一般不少于 20 分钟,全程录音录像。
五、考生成绩评定
考生的总成绩包括初试成绩和复试成绩,初试成绩占 50%、复试成绩占 50%。复试成绩中,专业知识成绩占 80%、外国语听力与口语占 20%。按照总成绩由高到低排名。复试成绩不及格者不予录取。
六、复试结果通知时间及方式
复试结果将在本学院各学科全部复试结束后 3 个工作日内,通过复旦大学研究生报考服务系统发布,请考生及时登录系统查看复试结果。拟录取名单以学校公示为准。
七、复试纪律要求
考生要认真阅读学校和本学院发布的考生须知等材料,严格遵守《复试考场规则》,签订《诚信复试承诺书》,确保提交材料真实和复试过程诚信。对复试试题内容等保密,在本学科复试工作全部结束前不得对外透露传播。对复试过程中违反考场纪律和考试规定的考生,一经查实,即按有关规定严肃处理,取消录取资格,记入《考生考试诚信档案》,对在校生,由其所在学校按有关规定给予处分,直至开除学籍;对在职考生,通知考生所在单位,由考生所在单位视情节给予党纪或政纪处分。研究生新生入学后 3 个月内,学校和学院对所有考生进行全面复查,复查不合格的取消学籍;情节严重的,移交有关部门调查处理。
八、考生咨询方式和监督申诉渠道考生咨询方式:教学管理办公室联系电话:021-31242677(学术学位)、021-31242678(专业学位)邮箱:itjiaoxue@fudan.edu.cn(学术学位)
meng@fudan.edu.cn(专业学位)监督申诉渠道:党政办公室联系电话:021-31242660,邮箱:it_dangwei@fudan.edu.cn本《细则》自公布之日起实施,未列事项参照学校相关规定执行,由信息科学与工程学院负责解释。
复旦大学信息科学与工程学院
2023 年 3 月 22 日
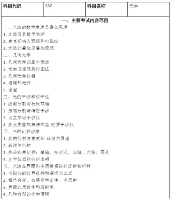
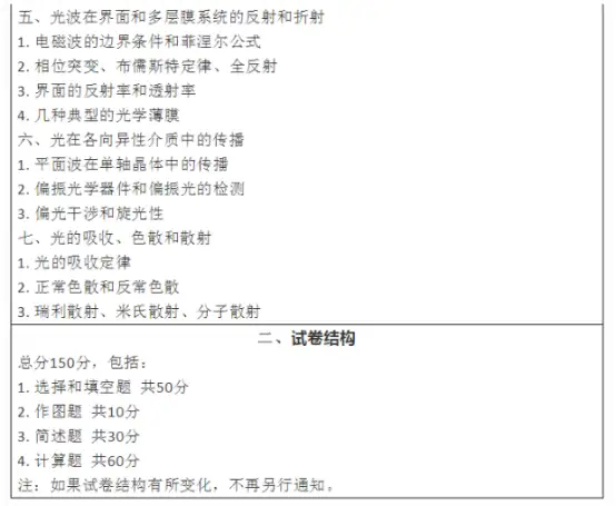
六、考研大纲
880光学考研大纲:




















