新祥旭考研官网欢迎您!
网站首页
|
收藏网站
|
招聘教师
|
招聘员工
|
联系我们
2027考研课程
北大清华全科定制
985高校全科定制
211高校全科定制
普通高校全科定制
经管专业全科定制
政法专业全科定制
人文专业全科定制
社科专业全科定制
外语专业全科定制
艺术专业全科定制
医学专业全科定制
理工专业全科定制
考研全科辅导
名校考研定制
考研复试辅导
专业课一对一
公共课一对一
考研集训课程
名校保研辅导
名校考博辅导
当前位置:
首页
>
专业辅导
>
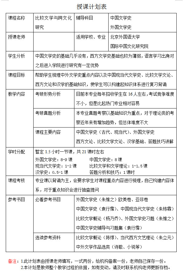
北京外国语大学考研辅导班:2024年比较文学与跨文化研究考研一对一辅导授课计划
北京外国语大学考研辅导班:2024年比较文学与跨文化研究考研一对一辅导授课计划
新祥旭考研胡老师:13697128120 / 2023-02-22
新祥旭考研,专注考研辅导17年
咨询热线电话/微信:
胡老师:13697128120
QQ:
3452546533
下一篇:
北京外国语大学考研辅导班:2024北京外国语大学国际中国文化研究院比较文学与跨文化研究考研辅导授课计划表
上一篇:
中国人民大学考研辅导班:中国人民大学艺术学考研辅导授课计划
全方位权威辅导,考研复试效率高
面授一对一
在线一对一
魔鬼集训营
咨询课程
预约登记
以效果为导向 以录取为目标
添加微信咨询考研问题
×
北清考研定制
985考研定制
211考研定制
学硕考研定制
专硕考研定制
北京考研私塾