新祥旭考研官网欢迎您!
网站首页
|
收藏网站
|
招聘教师
|
招聘员工
|
联系我们
2027考研课程
北大清华全科定制
985高校全科定制
211高校全科定制
普通高校全科定制
经管专业全科定制
政法专业全科定制
人文专业全科定制
社科专业全科定制
外语专业全科定制
艺术专业全科定制
医学专业全科定制
理工专业全科定制
考研全科辅导
名校考研定制
考研复试辅导
专业课一对一
公共课一对一
考研集训课程
名校保研辅导
名校考博辅导
当前位置:
首页
>
专业辅导
>
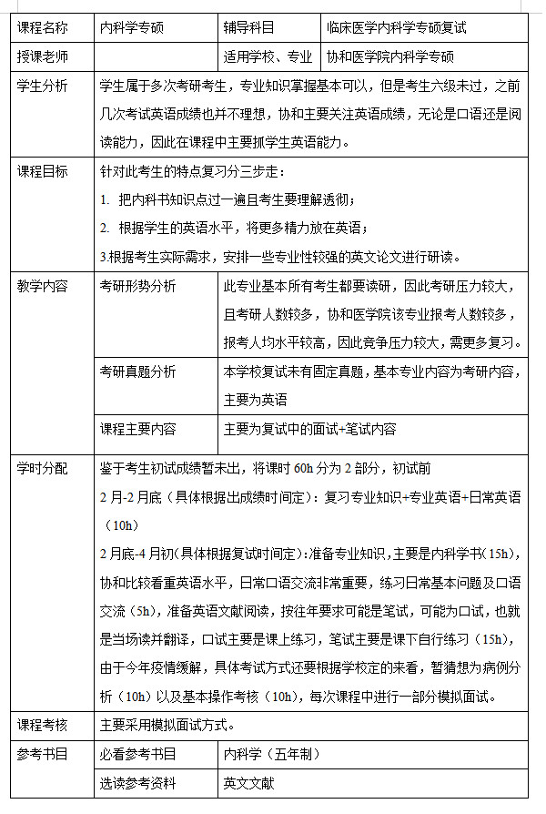
2023年北京协和医学院内科学专硕考研复试一对一授课计划分享
2023年北京协和医学院内科学专硕考研复试一对一授课计划分享
新祥旭考研胡老师:13697128120 / 2023-02-20
新祥旭考研,专注考研辅导17年
咨询热线电话/微信:
胡老师:13697128120
QQ:
3452546533
下一篇:
苏州大学考研辅导班:2023苏州大学数学考研授课计划专业指导
上一篇:
复旦大学考研辅导班:2024年复旦大学创意写作考研一对一授课计划
全方位权威辅导,考研复试效率高
面授一对一
在线一对一
魔鬼集训营
咨询课程
预约登记
以效果为导向 以录取为目标
添加微信咨询考研问题
×
北清考研定制
985考研定制
211考研定制
学硕考研定制
专硕考研定制
北京考研私塾