新祥旭考研官网欢迎您!


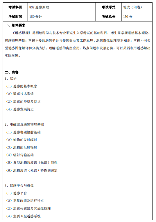
新祥旭考研:2023年电子科技大学硕士考试大纲(837 遥感原理)

新祥旭欧阳老师13429800004 / 2022-11-09

 

新祥旭提示

 

已经有很多的2024考生在搜集院校和专业的信息,向学姐学长求经验,考研人进入考研备考啦,其他还在摇摆不定的小伙伴们,你们犹豫一天,就少了一天准备的时间。如果做好考研的决定了就要快快行动哦,新祥旭带大家高效备考,圆梦名校!!!

如果你对考研有任何疑问

或想咨询报名辅导课程

请联系我们

 

全方位权威辅导,考研复试效率高

面授一对一
在线一对一
魔鬼集训营
咨询课程 预约登记

以效果为导向    以录取为目标

添加微信咨询考研问题
北清考研定制 985考研定制 211考研定制 学硕考研定制 专硕考研定制 北京考研私塾
x