新祥旭考研官网欢迎您!


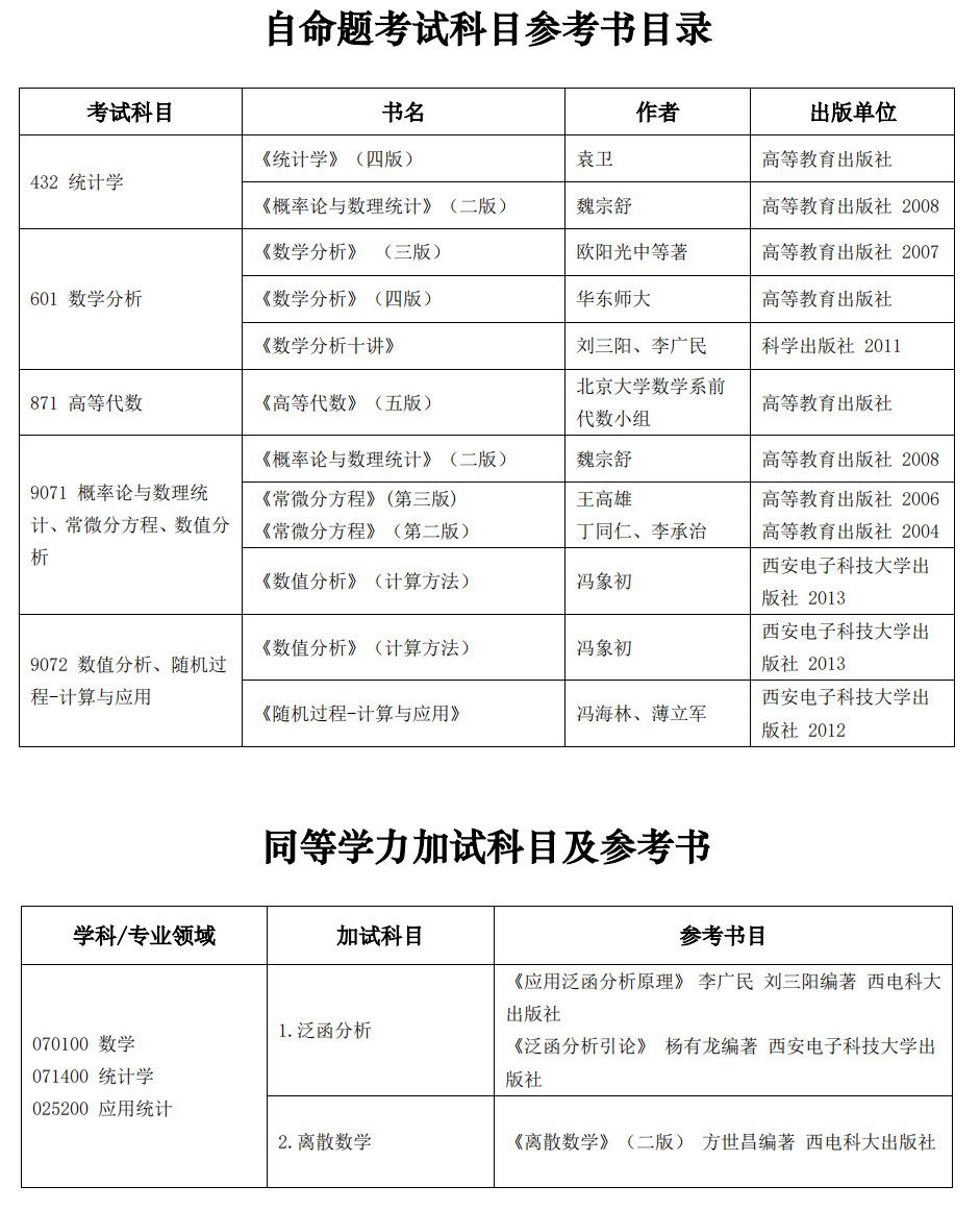
西安电子科技大学考研辅导班:2023西安电子科技大学数学与统计学院考研各专业参考书汇总

新祥旭考研胡老师:13697128120 / 2022-11-01

  

 

 

新祥旭—考研考博辅导班著名品牌!

手机/微信:13697128120(新祥旭胡老师)

微信号:chen20181177

咨询QQ:3452546533

全方位权威辅导,考研复试效率高

面授一对一
在线一对一
魔鬼集训营
咨询课程 预约登记

以效果为导向    以录取为目标

添加微信咨询考研问题
北清考研定制 985考研定制 211考研定制 学硕考研定制 专硕考研定制 北京考研私塾
x