新祥旭考研官网欢迎您!


复旦考研辅导班:2023复旦大学考古学考研考试科目、参考书及复试录取情况指导分享

新祥旭考研胡老师:13697128120 / 2022-10-18

 学院介绍:

复旦大学文物与博物馆学系,简称文博系,是国内创办时间最长、影响最大的文博教学与科研的高教机构之一,是教育部和国务院学位办“全国文物与博物馆专业学位研究生教育指导委员会”秘书长单位。现为学校独立的二级教学研究机构(院级系)。

文博系师资实力雄厚,拥有一批在全国具有重要影响力的知名教授和领军人才。2017年,中国科学评价研究中心(RCCSE)、武汉大学中国教育质量评价中心(ECCEQ)联合中国科教评价网(www.nseac.com)隆重推出《中国大学及学科专业评价报告(2017-2018)》。复旦大学文物与博物馆学专业排名全国第一。

研究方向

01(全日制)考古学

02(全日制)博物馆学

03(全日制)文化遗产学(含文物保护)

1.学制3年。

2.招生意向:

欢迎考古学、物理学、化学、材料学、生物学、艺术学等专业的同学报考研究方向01考古学(含科技考古、陶瓷考古);欢迎考古学、文物与博物馆学、教育学、心理学、管理学、艺术学、计算机科学、传播学、国际关系学等专业同学报考研究方向02博物馆学;欢迎考古学、文物保护学、建筑学、文化人类学、艺术学、文物学、物理学、化学、材料学、地质学等专业的同学报考研究方向03文化遗产学(含文物保护)。

 

考试科目

①101思想政治理论

②201英语(一)或203日语

③348文博综合

 

22大纲

科目代码

348

 

科目名称

 

文博综合

一、主要考试内容范围

要求学生熟悉博物馆学基本理论、概念和方法,掌握博物馆领域前沿问题和主要工作,尤其是博物馆陈列展览策划设计理论、流程及其任务,博物馆教育理论与教育活动策划,博物馆藏品保护理论、方法与实务。

要求学生了解考古学的基本理论、概念与方法,掌握新技术、新方法在考古学中应用的历史与现状,对中国重要考古发现与前沿研究、史前区域文化、中华文明早期形成过程以及科技考古、手工业考古有大致了解。

要求考生对国际、国内文化遗产保护制度和基本原则、价值观有清晰的认知,深入了解文物学的内涵和范畴,熟知文物学研究与文物保护的方法和路径,对重要文物门类有较为深入的知识梳理和归纳,同时对中国古代物质文化史、美术史有一定的了解。

二、试卷结构

满分 300 分,分名词解释(60 分)、简答题(60 分)与论述题(180 分)三种题型。名词解释与简答题为必做题,其中名词解释共 题,每题 15 分;简答题共 题,每题 20 分;论

述题为选做题,题选做 题,每题 30 分,多做不得分。

注:如果试卷结构有所变化,不再另行通知。

三、参考书目

1、栾丰实主编 《考古学概论(马工程教材)》高等教育出版社 2015 

2、张之恒 《中国考古通论》 南京大学出版社 2009 

3、袁靖 《中国科技考古导论》 复旦大学出版社 2017 

4、刘毅主编 《文物学概论(马工程教材)》高等教育出版社 2019 

5、中国硅酸盐学会编 《中国陶瓷史》 文物出版社 1982 

6、陈红京主编 《博物馆学概论(马工程教材)》高等教育出版社 2019 

7、陆建松 《博物馆展览策划:理念与实务》 复旦大学出版社 2016 

8、郑奕 《博物馆教育活动研究》 复旦大学出版社 2015 

 

授课计划

课程名称

文博综合

辅导科目

文博综合

授课老师

保密

适用学校、专业

复旦大学文博专业

学生分析

涉及学员信息不做展示

课程目标

针对此考生的特点复习分五步走:

1.从课本基础知识开始,把所有的知识点过一遍且考生要理解,课本例题学习透彻;

2.针对历年真题逐道练习,并帮助学生修改答案,找到得分点;

3.针对上一阶段的练习,找一个比较好的辅助性复习资料,加强练习;

4.考前回归,抽查学生背诵内容和答题思路,确保答题方向正确。

此方法的好处是,可以在真题基础上找到应试技巧。缺点是对课本知识的实际理解会有侧重点,不会太全面,偏向应试考试的技巧性学习。

5.针对每年最新大纲情况做后续授课把控。

教学内容

考研形势分析

由于国家政策扶持,此专业近些年一直是热门专业,跨专业的考生占一半比例,由于扩招,分数线并没有上升很多,录取均采用差额复试,对考生各方面能力要求均较高,考生不但要具备较扎实的专业知识,还要拥有较强的沟通学习能力。

考研真题分析

本学校(复旦大学)的真题,均为论述题大题为主,所以要求学生组织答案能力非常高才能拿到高分,最近几年的考题类型比较固定。

课程主要内容

本学校(复旦大学)的专业课考试,并无指定教材,只有参考书目。分别为《考古学研究入门》、《文物学》、《博物馆教育研究》、《博物馆展览策划理念与实践》、《博物馆学基础》、《文物保护学》六本。考古学和博物馆学都需要一定的学科基础,对于跨考生难度较大,需要每章节都拓展精讲,结合实际案例,否则难以理解记忆。

学时分配

根据所报课程+学生考研时间+学生吸收情况,来做详细分配

 

课程考核

习题主要采用历年真题为主,根据考试形势不间断出题练习。经过复习考生的能力会得到较大幅度的提高。

选读参考资料

选读参考资料

历年真题(老师提供)

选读参考资料

历年真题(老师提供)

 

复试线

2022:总分340、公共课55、专业课180 

2021:总分345、公共课55、专业课180 

2020:总分330、公共课55、专业课180  

 

2022复试录取

一志愿1人进入复试(初试分数370)

最终只有上面1人录取

 

2021复试录取

一志愿3人进入复试(初试分数357、383、389)

一志愿2人最终录取(初试分数357、383)

 

2020复试录取

一志愿6人进入复试(初试最低分334、初试最高分403)

一志愿4人最终录取(初试分数334、403)

 

2022复试简介

一、确定复试名单

本系研究生招生工作领导小组依据学校公布的考生进入复试的初试成绩基本要求、招生计划和考生初试成绩,择优确定复试名单。

复试名单在本系网站上公布。

本学院采取差额复试,在生源充足的情况下,差额比例一般不低于 120%,总成绩相同的末位考生都进入复试。

符合初试成绩基本要求的生源数量少于招生计划 120%的学科专业,安排全部合格生源参加复试。

 

二、成立复试专家组

本系按专业成立复试专家组,选派责任心强、教学经验丰富、学术及外语水平较高的人员参加复试,复试专家组成员不少于 5 人。

 

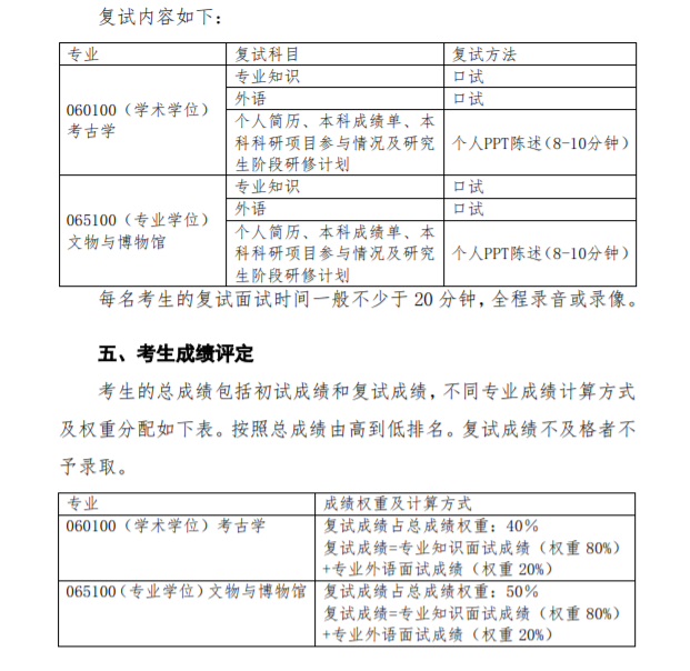
三、复试时间、方式、内容

复试时间:(暂定)4 月 3 日-4 月 5 日上午 8 时起

模拟复试时间:(暂定)4 月 1 日 8:30 起(本系不同研究方向设置不同模拟面试时段,请考生根据招生系统通知及相关提示提前准备相关设备及调试工作。)

根据当前疫情形势,采用网络远程在线方式进行复试,通过 “腾讯会议”平台实施。

复试是对考生综合素质的全面考察。考核内容主要包括所报考专业的综合知识与技能、外国语水平及思想政治素质和品德考核等。

 

 

 

 

新祥旭—考研考博辅导班著名品牌!

手机/微信:13697128120(新祥旭胡老师)

微信号:chen20181177

咨询QQ:3452546533

 

全方位权威辅导,考研复试效率高

面授一对一
在线一对一
魔鬼集训营
咨询课程 预约登记

以效果为导向    以录取为目标

添加微信咨询考研问题
北清考研定制 985考研定制 211考研定制 学硕考研定制 专硕考研定制 北京考研私塾
x