清华大学机械工程系2023年博士生招生综合考核及录取办法
一、 资格审查
通过材料审查,进入综合考核的申请人需进行资格审查,不参加资格审查或资格审查不通过者不准予参加综合考核。资格审查时间为2022年9月9日,资格审查方式为线上审查(具体时间及方式将在通知参加综合考核时一并通知)。应届本科生推荐免试攻读博士学位研究生资格审查时核验下列证件:2)已获得硕士学位的在职人员出示硕士毕业证书、硕士学位证书;4)以同等学力身份报考人员核验学士学位证书、在全国核心期刊上发表论文的期刊或获得省部级科技成果奖励证书、已修硕士课程的正式成绩单;5)不能在资格审查前获得硕士学位的非学历教育的各类在读硕士专业学位学生以及在职申请硕士学位人员,按上述第4条要求提供资格审查材料;6)凭境外学位证书报考的考生需出示教育部留学服务中心的学位认证证明上述需核验的证件均需出示原件,资格审查时提交申请我系核命。
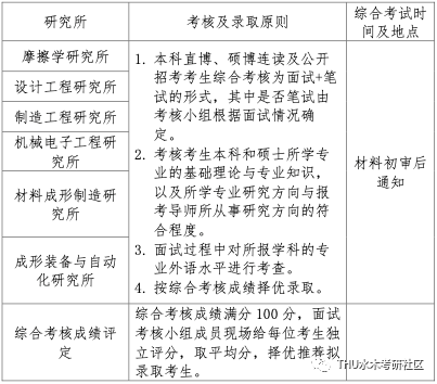
二、综合考核

三、推荐拟录取
系研究生招生工作领导小组以申请人的综合考核成绩为主要依据,综合考虑具体招生情况和培养条件,并结合当年招生名额确定推荐名单,报学校研究生招生工作领导小组审核批准。
四、其他
未尽事宜参见《清华大学研究生招生简章》及其相关的实施细则。如因疫情影响,导致招生工作安排变化,具体信息另行通知。
五、申诉及联系方式
对我系2023年博士生招生有异议,可以书面形式具名进行申诉,申诉联系方式:电子邮箱: jxxy jsk@tsinghua. edu. cn
清华大学机械工程系
2022年9月8日
