我是来自一所双非院校(非五院)的普通法学生,没有保研资格,没有科研奖项,但考研时却选择了武大这所强势985的强势法学专业。我的考研经历很神奇:专业课没写完+压线进复试+被所有调剂院校拒绝+武大拟录取与澳大offer。最终我还是坚定自己的第一选择武大,放弃了澳门大学。考研过程中走过的捷径与踩过的雷都很多,希望能够帮到你。
一、择校
择校要谨慎!多对比信息反复比较。首先,以下几方面少见经验贴提及,在此提请大家注意:
关于报录比:报录比我曾经很看重,甚至把它作为衡量上岸难度的重要因素。但事实上,一方面许多学校、许多专业会出现大小年,难以精准预估;另一方面实在无法预测你的竞争对手有多少是“试试”心态的陪跑。所以与其过多倚重于“人算不如天算”的报录比,多看看政策(如保护高分、优先校内调剂之类)作为择校依据更为踏实。
客观评估自己水平:“客观”既指不要好高骛远,也指不要妄自菲薄。同时,选择初试风格最贴合自己强项的院校!以此实现同等努力下的初试分数最大化。对我而言,我的政治和应试英语非常好,自主学习能力强,理解背诵能力强,但马虎、不够灵活,综合这些因素,我选择了初试出题风格适合自己、复试英语面试占比不大的武汉大学。
心理建设充足:考研后期身边许多同学想要放弃,问及他们的择校理由,很多回答“当时觉得这个学校挺好的”“想考就考了”,所以若没有充分心理建设可能会导致后期心态不稳。
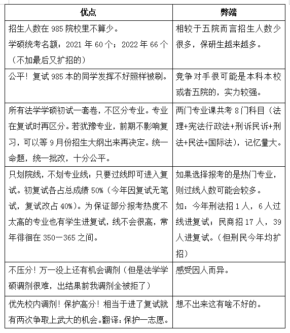
下面简要介绍一下武汉大学法学学硕的考研情况:

二、初试备考
①英语:
单词搭配真题,能力有余再补充学习语法。真题分版块突破,就不会特别拉胯。考研过程中,前期需要为英语投入较长时间,打好基础,后期英语学习时间可减少,主要是保持做题手感与单词熟悉感,但必须坚持学习英语。真题是最重要的练习来源,1998—2008的真题我刷了两遍,2008—2019的真题刷了四遍,最后几年真题用于模拟。
注:考研初试英语没有听力没有口语,所以应试英语比较好的一定要有自信。英语综合素质好的同学可以考虑选择复试看重英语口语听力的学校,以此凸显优势,拉开与其他同学的差距。
️②政治:
政治不要轻视!但是也不要开始太早!选择题很重要,名师押题卷都刷刷;大题如果有时间还是不要只背某位老师的押题,可以都看看有个印象。提高自己的语言组织能力。
️③专业课:
专业课三百分,重要性不言而喻。武大法学学硕的所有专业初试统一命题。专业课共八门科目,考的基础但范围广,背得多。反复多次滚动背诵。
法理:初试50分,语言较考究,重点较多,就把它放第一门背了。初试基础,法理基本上没有出现书以外的知识点,好好背不懵圈。
刑法:初试50分,采取四要件说,相对好背。总论分论都要考。
民法:初试50分,21年起将参考书由《民法原论》改成了王利明老师的《民法学》,看体量即知的鸿蒙巨作。前者更符合武大初试风格,后者是官方指定,因而二者结合最好。民法真的太多了,会花不少时间。
国际法:初试50分,小天使,背诵比刑民少,语言比法理易懂。
宪法行政法:初试共占50分。往年比较灵活,22年也回归基础了。
诉讼法:刑诉民诉初试共占50分。考察基础,很多题目在书上。
初试参考书目:
官网上罗列的参考书目较多,精力有余自然复习得越全面越好。但武大初试有八门科目,考虑到自身能力,我每门只从中选择了一本参考书进行学习。以下是我选择的书目:(有最新版则选最新版)
1.李龙、汪习根主编:《法理学》,武汉大学出版社2011年版。
2.周叶中主编:《宪法》(第五版),高等教育出版社2020年版。
3.江国华:《中国行政法(总论)》(第二版),武汉大学出版社2017年版。
4.马克昌主编、莫洪宪执行主编:《刑法》((第四版)高等教育出版社2017年版。
5.王利明、杨立新、王轶、程啸著:《民法学》(第六版),法律出版社2020年版。
6.赵钢、占善刚、刘学在:《民事诉讼法学》,武汉大学出版社2015年版。
7.洪浩:《刑事诉讼法学》,武汉大学出版社2013年版。
8.梁西主编、曾令良等修订:《国际法》,武汉大学出版社2011年版。
Q1:是否要自己整笔记?
A:我只整了法理和民法就果断放弃了。八门科目,全部自己整估计到9月了。可以考虑选择整理部分科目:像法理、诉讼法这些书上重点很多,直接背书即可。
Q2:怎么背?
A:全部背下来肯定最好,谁又能做到呢?因此在开始背每门科目之前可以将往年真题在目录上标注,从而把握出题风格与重点,有的放矢(武大真题重复率不低)。背了忘很正常,调整心态争取多滚几轮。
️④学习强度:
每日有效学习时间:暑假前约6-7h,暑假约8h,9-10月10h,11月到考前11h。两周休息一天,暑假后不追剧不追小说(因为会控制不住自己一直想)。
三、上考场
没有人在考前觉得自己复习好了,所以不管什么情况都坚持答完好吗!万一呢!考前那两天是记忆红利期,保证基本休息即可,不要放弃最后一丝背的机会。(我两门专业课都在上考场前背到了考的知识点)
控制时间!别像我一样这二十年第一次没写完卷子居然是在考研考场上。
学弟学妹们如果在复习备考上需要指导帮助,可以考虑新祥旭考研一对一辅导课程,根据学生个人基础制定授课计划,针对性强,复习效果好,学长学姐全程答疑指导,对于考研复习的提升还是有比较大的帮助的。
四、初试完
可以对答案进行估分,不敢(像我)也没关系,反正不会影响最后结果。
虽然考研要全力以赴,但是我喜欢多留几条路。初试完后我了解了一下港澳。香港有港大港中文港城三所学校可以申llm,澳门则是澳大澳科澳城三所。根据个人情况可以考虑是否申请,但一定不要耽误初试备考,初试完再申来得及。
五、复试
初试成绩出来,只要发现自己可能进复试就赶紧准备!
复试首要问题就是明白复试考什么,把流程了解越详细越好。几道题,每道题的风格,针对每道题进行准备。这个办法应该对各个学校和专业都适用。
就我而言,复试分数不低,主要原因在于:
本来,历年武大法学学硕复试的模式为面试+笔试,面试中有专业课问题和英语问题,笔试仅有专业课问题。因笔试中语言规范性十分重要,故而我捧着专业课书反复背,背到第四遍时通知,由于疫情原因,今年采取线上复试,又考虑到公平因素,今年暂时取消笔试,线上面试只有面试。
于是我果断放弃了对专业课语言的严苛要求,更注重语言临时组织的流畅性,同时主攻短时内的知识串联反应能力。此外,考虑到复试深入且灵活的专业课问答找了本专业师姐帮我厘清重点;考虑到复试可能出现法律英语找了做同声传译的法硕师姐辅导。她们都是各自领域内的佼佼者,因此对我的要求很高。我把有的放矢归结为自己半个月内迅速提高面试成绩的关键因素。
️最后,复试面试很看发挥与经验,因此一定要模拟!给老师的观感很直接很重要。
奇迹会发生在相信奇迹的人身上。分享好运,下一个研究生就是你!
(本文章来源新祥旭考研原创文章,未经允许,不可转载!)



















