大家好,我是22届考研学生小李,最终成功上岸北京理工大学制药工程专业。当你看到这篇文章的时候,我相信你已经下定决心要考研了,择校变得至关重要。在开始择校时,我考虑过大连理工大学和中科院,最后选择了北京理工大学。一是考虑到北京理工大学作为北京地区的985有着更好的平台,二是北理化工学科评估为,实力很强。学校的地理位置也是一个很重要的因素,我本身比较喜欢北京上海这样的大都市,所以选择了北京。
大家最关心的肯定是专业的复试线及录取情况,下面是近几年的复试线及录取情况。
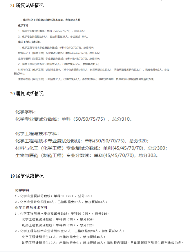
22届复试线情况


其中2022的复试线比较有参考价值,因为招生方向发生了改革,一个大类分成了几个小类,根据小类进行报名、复试和录取。复试线是进复试的人中,最后一名的总成绩。从历年复试线也可以看出,化工复试线不高,22届分小方向之后,某些小方向分数线比较高,比如环境工程372,但是只有一个人进了复试,这个小方向今年爆冷。
下面我将分模块讲述一下我的备考情况,希望对你有所帮助。
政治
总所周知,北京是大旱区,我一开始还不在意这一点,直到看见考东北的舍友80+而自己60+才痛哭流涕。不过有一说一,60+在北京地区算是中规中矩。我政治是从10月份开始备考的,前期直接看强化,中期跟着技巧班,后期背肖四肖八,按部就班来就好,尤其是最后阶段一定要匀出来事件背肖四,不管别人再怎么说肖四压不到题,记住肖四肖八yyds!
英语
英语是贩卖焦虑的重灾区。像英语这种咱们学了好多年的东西,你应该清楚语言基础的重要性,也就是根据自己的基础来制定学习计划。说一下我的情况,英二80+,四六级低分飘过,再往前翻翻就是高考全国一卷143,我觉得自己基础还行。我从三月开始准备的英语,一直到七月断断续续的做完了刘老师的《不就是语法吗》,我是觉得没学到什么东西。没有看任何老师的课程。暑假开始做真题,只做10—21的英二真题,至于英一真题没必要做,因为英一阅读解题思路和英二不太一样。40分的阅读是英语重头戏,考什么学什么,考研阅读比起之前接触过的四六级来说,多了一些专业文章,比如经济政治法律之类的,所以会有一些陌生词,这就要求我们把不认识的词汇标出来记住,这样就会对文章有熟悉感。
背单词方面,我把《十天搞定考研单词》用一个月从头到尾翻了一遍,主要是记真题中的单词。完形、新题型和翻译一直没上心,阅读真题前后做了三遍,而完型、新题型和翻译只做了一遍。我最后悔的是作文,我十一月份才发现作文没开始,就开始用了周思成的模板(大作文),结果主题词(快递)拼写错误。小作文比较简单,跟着网上背几篇就行,建议大作文从十月就开始,跟着一位老师,多积累多背多动手写写,没问题的。我很想告诉你们,英语就是一个付出就有回报的学科,你多背多写,只要你不是底子很差,一定没问题的,与其去网上感受焦虑不如多背几个单词。
数学
北理化工不论学硕专硕都是考数二,我数学底子很差,所以我三月份开始学,跟的张老师(武老师貌似更适合我这样的小白板),基础阶段用的30讲,强化阶段高数跟的18讲,线代跟的李永乐,强化在九月底完成(有点晚)以至于我只做了两遍真题和李林6+4。做真题的时候,我是抽出来一整个上午的时间给了数学,八点到自习室(十月我就不背单词了),三个小时按时做完,昨晚对答案分析错题,一上午就过去了。我是从10年开始做的,每做完三套我就留出一上午的时间整理,即试卷放左边,右边是空白A4纸,写下题号和考察的知识点,然后自己得出高频考点,这种方法很有用的。
化工原理
专业课才是择校的关键你可能会有疑问,为什么后期我上午全给了数学,晚上背政治和英语作文,下午还要刷英语真题,给化工原理这个大头这么少时间能行吗?当然行,因为他简单。我最后考了130+分,悄悄告诉你,我的舍友们有考大连理工大学、北京化工大学和华东理工大学的,可以说北京理工大学的化工原理是最简单的,重题率很高,而且考察的知识较少,没有偏题怪题,一般好好复习130+一点问题没有。下面我将详细介绍一下化工原理我是如何备考的。
首先,官方参考书目为《化工原理》谭天恩第四版上下册,考察的章节为流体流动、泵、传热、传质、吸收、精馏和干燥,总体来说考察的知识偏少,而且不会涉及非稳态的情况。题型及分值分别为选择题25%、填空题15%、计算题50%、实验题10%。专业课可以从暑假开始学,不用开始的太早。暑假期间看完第一遍课本,仔细的看,边边角角都要看,因为考的不难所以考的细致。在看完每一章内容的时候,尝试画出思维导图,理解各个知识点的连贯性。九月份的时候进行第二轮复习,这个时候就要分模块复习了,根据考试大纲在书中找到相应考点重点学习。
十月开始做真题和模拟题,真题至少做三遍,计算题一定要搞懂,真的很简单翻来覆去就那几个公式,选择填空遇到不会的要进行分析,实在无法理解就背下来,我上考场的时候一看选择填空一大片原题。等到11月的时候,把六个实验看一遍,记一下图,背一下思考题就行,实验不难。总的来说,真题是你最宝贵的东西,要反复的看,把每一道题都弄懂才行。课后题我没做,因为又偏又难没必要浪费时间,辅导书也没有,没必要去找一些偏题怪题来做,考的很基础,只要静下心来学,130+轻轻松松。大家如果在考研复习过程中有困难的话,也不妨报一个辅导班,比如新祥旭考研全科一对一辅导课程,针对性强,上课时间可以灵活协商,课下还可以免费答疑解惑,对考研初复试应试备考这块的帮助是非常明显的。
初试就说这些,复试线也不高,踏踏实实的学我不信你连复试都进不了。北理没有本科歧视、没有跨专业歧视、保护一志愿、老师和蔼可亲不咄咄逼人。复试首先是五分钟ppt个人介绍,然后是每人抽三道题,设计化工原理物理化学和有机化学,看起来内容巨多但是真的不难,主要就是看你心态,不会就大大方方的让老师换题就好。然后专家根据你的ppt和抽题情况进行问答,最后是英语口语问答,问一些日常问题。ppt里面本科期间没获奖也没关系,我写的国奖省奖老师们都压根没理我。放平心态,面带笑容,随机应变,你就是研究生。
写到最后,我真的觉得报考北理化工没有那么卷,相当于你从起跑线就已经甩开很多人了。最后的最后,我希望你一定不要焦虑,好好吃饭好好睡觉。不要跟别人比进度,不要上午看焦虑贴,不要早起傻一天的背单词,不要感动自己实际什么都没学会,不要只看视频不动笔,不要跟好几个考研博主整天听他们瞎扯,你要觉得自己真正学到了东西才行,每周至少给自己半天假期睡大觉逛街。相信自己,考研是一场苦战,而你必将问鼎!
(本文来源新祥旭考研原创文章,未经允许,不可转载!)
考研高分咨询新祥旭罗老师
电话/微信:13701149740
咨询QQ:3219057729


















