1)院校简介:
四川大学为985、211工程重点建设高校,地处天府之国成都;2022年软科排名全国11名,其化学专业第四轮学科评估结果A-,是四川大学六个高峰学科之一。
2)考研难度分析:
(川大化学19年之前为分方向招生,2020年改为化学大类招生)
年份 报录比 录取人数 初试分数线
2020 463/105 105 315
2021 488/135 135 292
2022 —— 127 330
3)初试科目:
初试科目
101思想政治理论 201英语一
613无机及分析化学(含仪器分析) 829有机及物理化学(含结构化学)
备注:科目613无机及分析化学各占50%,分析化学含仪器分析,占分析化学部分的50%;科目829有机及物理化学各占50%,物理化学含结构化学,占物理化学部分的20%。
4)专业课参考书目:
613无机及分析化学(含仪器分析)
无机化学: 宋天佑《无机化学》第四版上下册
分析化学: 武汉大学《分析化学》第六版上册
仪器分析: 清华大学刘密新《仪器分析》第二版
829有机及物理化学(含结构化学)
有机化学: 蓝仲薇《有机化学基础》
物理化学: 天津大学《物理化学》第五版上下册
结构化学: 南开大学孙宏伟《结构化学》
备注:川大官网未提供参考书目信息,以上为个人用的参考书目
5)公共课复习建议:
公共课初试科目是政治和英语一。英语的关键在于阅读,词汇量又是阅读的基础,所以词汇量很重要,背单词是一个持续的过程,要从复习英语开始一直背到考研的前一天,建议每天抽出固定的一段时间,30-40分钟即可,每天背一部分新词汇还要复习旧词汇,可以背单词书也可以使用手机app背单词。政治的话不需要开始的太早,建议8-9月份开始即可。
6)专业课复习建议:
川大化学初试科目不考数学但是要考两门专业课,并且专业课考试范围特别广,内容难度也比较大,要考四大化学以及仪器分析和结构化学。
下面为各科目复习建议:
无机化学:考试分值占比75分,是613科目中分值占比最高的一门化学,复习时可主要分为两大部分:无机化学基础(对应无机化学参考书目的上册);元素无机化学(对应无机化学参考书目的下册)。其中上册内容难度不大,需要记忆的点不多,但需要对每一个知识点详细的理解,如热力学、电化学部分,建议上册看网课或者看课本记笔记学习;下册难度较大,记忆量非常大,需要按时复习,建议笔记不用太详细,重点要理清各个章节的逻辑框架。
分析化学:考试分值占比35分左右,分析化学的重点为四大滴定部分(酸碱滴定、络合滴定、氧化还原滴定、沉淀滴定),这部分的重点是理解,建议看网课记笔记学习,然后熟练掌握参考书目上的例题。
仪器分析:考试分值占比35分左右,仪器分析的特点也是内容较多,细节部分很多,比如各个不同分析方法使用的仪器的构造,各部分的作用等等,也要注意掌握红外、核磁等谱图的识别。
有机化学:考试分值占比75分,是829科目中占比最高的一门化学,有机化学的内容同样非常多,有机人名反应、特征反应、物质的鉴别、合成路线多且复杂,但是对比起无机化学来说其内容更加具有逻辑性,在进行复习时要注意各章节之间的联系,复习时可以按照烷烃-烯烃/环烷烃-炔烃-芳烃-卤代烃-醇酚醚-醛酮-羧酸-杂环的顺序来复习,因为前一章节的内容可能会在后一章节出现。除此之外在完成第一轮的整体复习之后可以针对某一专题进行纵向总结复习,比如针对醇的制备方法,不同物质的鉴定方法等进行总结。
物理化学:考试分值占比60分,物理化学题型难度较大,但是内容相对来说较为固定,基本只考计算题,复习的时候建议针对专题内容进行复习,例如针对化学动力学、化学热力学、电化学、相图等专题内容进行针对性复习,由于物理化学科目的逻辑性较强建议抽出连续集中的一段时间来复习物理化学,复习时建议看网课,完全弄懂了之后再开始做题。
结构化学:考试分值占比15分,结构化学只有一道大题,是六门化学中分值占比最少的一门化学,并且难度较大,建议放到最后等所有内容都复习完之后再开始复习结构化学,如果实在没有时间的话可以直接不复习,毕竟只占15分。关于是否要报班,这是个仁者见仁智者见智的问题,建议如果是基础不好、自制力较差且跨考的同学,可以考虑报个新祥旭考研一对一辅导课程,会根据大家自身的情况和需求来制定授课计划,全程跟进学习进度,学起来会比较省时省力,效率会很明显的提高。
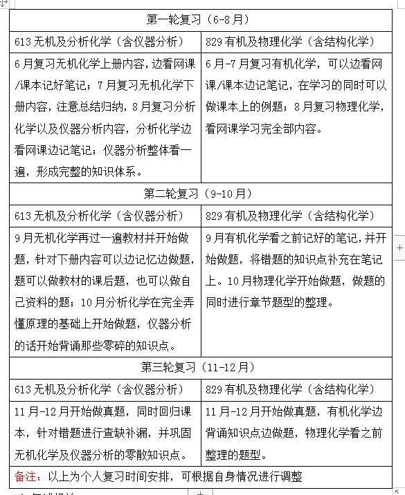
7)个人专业课时间安排:

8)复试相关:
复试的相关内容会在化学学院官网上公布,大家可以上化学学院官网查看相关内容。
9)总体建议:
建议将更多时间放在专业课的复习上,毕竟专业课的内容多且复杂。在复习的过程中要注意心态的调节,尤其快临近考试的时候可能会有各种崩溃的情绪,希望大家可以放平心态轻松备考。最后祝各位学弟学妹们考研成功。
【经验贴为新祥旭考研原创,未经允许,禁止转载与抄袭】
考研高分咨询新祥旭罗老师
电话/微信:13701149740
咨询QQ:3219057729


















