1.关于择校
中国传媒大学被不少人认为是一所以播音主持、新闻传播见长的艺术类院校。实则不然,中国传媒大学在建校之初就开设有广播电视类的工科专业,发展到现在,信息与通信工程、天线与微波技术等领域具有很强的实力。在第四轮学科评估中,信息与通信工程获得B级评级。考虑到其地理位置、试题难度,相较于竞争激烈的两电一邮和其他热门工科985,不失为一个好选择,适合本科一般,本科学习通信工程、电子信息工程、广播电视、信息工程等专业的同学报考。中国传媒大学信息与通信工程学院学硕学制三年,电子信息专业硕士学制两年。招生人数相同(2022年各60人),意向在硕士期间进行科研,发表高水平论文的同学推荐选择学硕,意向就业的同学推荐选择专硕。学硕和专硕报考情况呈现一年冷一年热的特点。2021年学硕竞争激烈,分数线相对专硕较高。2022年专硕报名人数多,分数线反而比学硕高出了不少。
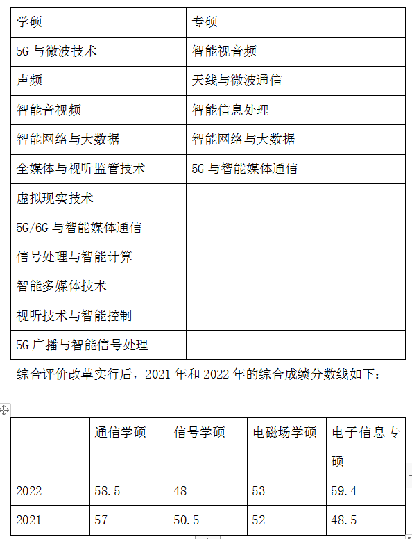
2021年起,中国传媒大学进行了研究生招生改革。对考生影响最大的变化是引入材料评议环节,会在公布国家线前要求考生提交本科成绩单、获奖经历、外语水平证明、科研设想等材料,由老师给出材料成绩,按初试成绩占比70%、材料成绩占比30%的方式得出综合成绩,即综合成绩=(初试成绩/5)*70%+材料成绩*30%根据综合成绩确定复试名单。这要求同学们注重本科阶段的积累,多多参加比赛和科研。本科经历不多的同学也不必太过担心,报考中传电子信息专业的多为双非一本和二本学生,总体而言并不会有太多人拥有丰富的竞赛和科研经历,且绝大多数院校复试时也会要求提交以上资料。采用综合成绩划线后,中传对总分和单科线的划定都是和国家线相同(2022年为总分273分,英语政治38分,数学专业课57分),对偏科同学更加友好。
中传不公布报录比情况,2022年录取学硕114人(其中推免29人),录取专硕60人(其中推免6人)。专业方向如下表所示。据22届考生估计,报录比在1:2-1:4之间(官方不提供数据,不保证准确性)

注:1.2022年材料成绩平均为57分左右。
2.考研初试成绩需过国家线
3.每年都有初试成绩在国家线附近,但材料得分高,综合成绩过线进入复试的同学。
2.初试经验
2.1思想政治理论
考虑到数学一内容多且难,政治复习无需开始太早,8月或九月开始结合徐涛老师视频课学习知识点(配套书选择肖秀荣教授精讲精练或徐涛老师核心考案均可),听完课后做1000题选择题检验学习效果,一天1-1.5小时即可。进入11月后可在空闲时间跟腿姐公众号带背,为后期背诵肖四肖八打基础。12月初肖8出版后重点练习选择题,肖四出版后尽全力背诵大题。北京地区政治存在一定程度压分,在政治科目上分差不大,投入过多经历性价比不高。
2.2英语一
首先要打好单词基础,背单词要从开始复习那天开始坚持到考前一天。推荐每天和田静老师公众号一起学习长难句,培养阅读语感。英语一阅读难度大,上手困难是正常现象,可以看唐迟老师《阅读的逻辑》学习方法,并听他的真题讲解课。英语作文建议在学会基本方法后制作出属于自己的模板,在考场上进行化用。
2.3数学一
对于工科同学,得数学者得天下,数学一内容多,难度大,很多同学在数学上折戟,且近些年考察难度不断上升,小知识点考察越来越多,题目越发灵活,这都要求我们重视数学的学习。同时,考研数学的学习一定要注意方法,否则事倍功半,无法取得满意的分数。数学复习主要分为基础、强化、冲刺三个阶段。在基础阶段不能只看视频不做题,也不能一边看答案一边做题,要自己踏踏实实做好每一道基础题,掌握每个知识点,这一阶段不能贪图速度,如果基础不牢固,强化冲刺时会遇到极大的麻烦。要重视真题的作用,确保所有真题都能够明白命题点在哪里,有哪些解法,各有什么优缺点。冲刺阶段模拟题推荐使用李林老师的八套卷和四套卷,难度和出题方式都很贴近真题,是很好的训练题。
2.4823信号与系统
中国传媒大学通信专业全部考823信号与系统专业课,参考书是高等教育出版社出版的《信号与线性系统分析》,作者吴大正教授(第四版第五版都可)。2020年前的参考书为中传老师自己编写的《信号与系统分析》,作者张华请,编写思路和吴大正教授的教材基本一致,仅有少部分内容不同,建议在第一轮复习时同时做两本书的习题,加深对知识的理解和提高解题熟练度。
中传信号与系统专业课难度不高,录取同学专业课平均分达到122分,这说明信号与系统时相对最好拿分和提升的科目,学好这门课程收益巨大。题型多年来保持稳定,题量近几年呈现越来越大的趋势,需要考生对知识的掌握更加熟练,计算能力要加强。但很少出现创新性和拓展性的题目。真题是复习备考最主要的资料。应该最少做三遍,达到1.5小时能够做完真题的速度,确保真题中所有出现的题型都熟练掌握。
3.复试经验
2021、2022年均采用线上复试模式,平台为研招网远程面试系统,需要双机位。初试复试所占总成绩比例为1:1,这要求同学们重视复试,每年都有少量高分被刷同学和低分逆袭同学。2021年之前复录比稳定在1.2:1,2022年随着竞争激烈报考人数增多,复录比达到1.5:1。中国传媒大学保护一志愿,可能会根据综合成绩情况在不同研究方向之间进行调剂。复试内容方面,英语能力占10%,考生选择一个序号,考官用英文念出问题,考生用英文做答。综合能力测试占比90%。首先在数字电路和计算机网络两门课中自选一门课,随后考生自选一个题目序号,读题并做答。绝大多数同学选择数字电路科目,题目以基础题为主,多为开放性问题,不会涉及具体计算题。下一个环节,考生在通信原理、C/C++、电视原理、数字信号处理四门课中选择一门并选择一道题做答,整体流程同上。随后老师会进行提问,主要围绕毕业设计、科研设想、比赛经历等,需要同学提前准备,避免答不出来自己的经历给老师留下不好的印象。整体面试用时15-20分钟,氛围相对比较轻松。
总体上说,中传通信考研竞争相对较小,专业课比较容易,适合本科出身一般的同学报考。请同学们加油。
学弟学妹们如果在复习备考上需要指导帮助,可以考虑新祥旭考研一对一辅导课程,根据学生个人基础制定授课计划,针对性强,复习效果好,学长学姐全程答疑指导,对于考研复习的提升还是有比较大的帮助的。
考研考博有疑惑,可咨询电话/微信: 13657256749,QQ:2764509990 新祥旭考研考博,深耕一对一领域15年,覆盖了全国各985、211高校的所有专业+普通本科的常规专业。助力你的复习,高效全面,快人一步! 名校备考,高效提分,你需要更聪明的复习方式! 【新祥旭考研考博 地址】 北京总部:北京海淀区苏州街长远天地大厦 上海校区:上海杨浦区国定路三号湾广场创业大厦 武汉校区:武汉市洪山区创业街66号海达创新广场 



















