(一)择校择专业
我本科是北京的一所还不错的双非院校,专业是汉语国际教育,我的专业成绩处于中上水平。在大学入学之前,我就已经有考研的念头,所以在前三年中,我一直在探索自己喜欢和擅长的方向。
汉语国际教育专业考研如果还坚持考本专业,在择专业方面主要是两个选择:语言学及应用语言学(学硕)和汉语国际教育(专硕)。语用更注重语言学本体知识,可以说学起来会难一些;汉教则对语言学的知识要求没那么高,但是要考察教育学和中国文化方面的知识,可以说考察范围更广。我个人性子慢,又比较喜欢思考一些有难度的问题,所以我感觉自己更适合注重考察深度的语用专业,而不是注重考察广度的汉教专业。
在择校之初,我拉了一个表格,整理的内容包括:考察内容(大综合/小综合)、报录比、参考书目等。可以发现,南开大学是为数不多的考小综合的学校之一,招生人数相对来说比较多,而且非常非常公平,一切都靠实力说话,不存在歧视现象,注重认知语言学(目前比较新也比较热的一个语言学里的小方向),所以就选择了南开大学。
(二)南开大学语言学及应用语言学专业考研情况分析

今年南开汉院的分数线是375分,专业课单科线是90分,录取人数14人(包括1个文字学方向)。
南开汉院招生的特点在于宁缺毋滥。比如2021年分数线是360,计划招生15人,但是达线人数只有7人。学院没有选择将分数线,而是接收调剂,尽管有好几个人考到359分。
(三)初试复习
1、政治
我个人感觉政治如果要在75分以内提分是投入低回报高的,但是如果想再往上提分就需要耗费更多的精力,性价比可能就不像75分以下那样高了。我对政治最初的定位就是70-75,不拉分就好,所以我的经验不适合想要考高分的同学。
我到了八月中旬才开始政治,花的时间和精力也比较有限,跟了腿姐的全程班。前期我主要是每天回宿舍之后,到宿舍自习室看腿姐的强化班网课,看之前老老实实复盘回顾,过程中老老实实头脑清醒地在书上划知识点,看完老老实实做对应的腿姐的习题或者肖秀荣教授的1000题。既然投入有限,就一定要保证效率。中期我强烈推荐腿姐的技巧班,堪称提分法宝,干脆利落地抓重点考点。其中分析题“点默析”的答题思路也非常适合考试,就算今年肖四有大题没押到,这个答题思路也不会让你没话说,甚至得分不算低。后期我选择题主要是用跟腿姐的带背加她的《背诵手册》,大题主要是用腿姐的思路背肖四。另外就是做腿姐和肖四肖八模拟题,我还根据《背诵手册》和自己的错题,自己提炼整理了一份Keywords的对应笔记。
2、英语
我对考研英语的设定也是不求高分,节省时间给专业课,以下经验仍然不适合想考高分的同学。先说一下我的基本情况,我四六级分数都过了600,专四优秀。我提到英语基本情况是因为我想强调,考研英语和四六级完全不是一个套路,四六级没过不影响你考研英语80+,四六级高分也不影响你考研英语不到80(比如我就是前车之鉴)。
我做考研英语试卷的最大感受就是考研英语的技巧性非常非常强,所以在基础知识部分,或许单词可以背得不精准,语法和长难句不需要掌握得多精,但是在技巧部分一定要花时间感受试卷的出题风格,尤其是阅读部分。因此,在基础知识方面,我最受用的一种学习方式是:摘取真题中不认识的单词和长难句,查朗文词典整理成自己的笔记,这样可以很大程度上缩小背单词的范围,可以节省不少时间。在技巧部分,我比较推荐唐迟的阅读网课。但是对于时间紧张的同学,我建议不要依赖网课,自己动脑自己理逻辑,想不明白再到网课中找对应的部分。时间是要靠你自己动脑子省下来的。
3、专业课

(2)参考书要怎么用
专业一包含现代汉语和古代汉语,比重是90:60,专业二是语言学。其实,语言学和现代汉语二者的大框架是差不多的,都包括语音、语法、语义、文字几个部分,在这几个部分是相通的,复习的时候可以相互参照。
专业一——现代汉语
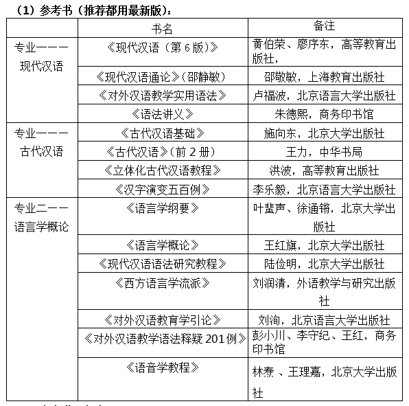
黄廖版本的《现代汉语》是最基础且最重要的,除了修辞部分可以主要整理出几个常考的名词解释,其他部分都建议认真理解和记忆。邵敬敏版本的《现代汉语通论》则主要用于补充语用部分,常考的形式是名词解释,其他部分可以在看完黄廖版本的《现代汉语》后适当补充,例如构词法与造词法、歧义短语等板块。卢福波版本的《对外汉语教学实用语法》也推荐用于补充,卢老师是南开的老师,2020年真题考过上面的动词和动词重叠式的区别,可以摘取其中黄廖版本没有的内容。朱德熙先生的《语法讲义》则是经典中的经典了,我个人很喜欢这本,主要用于补充开拓。
专业一——古代汉语
《古代汉语基础》(施向东)是南开的教材,往年很多原题出自这本书,课后题和文选都建议认真看。王力版《古代汉语》主要是一二两册,通论背诵,文选翻译。《立体化古代汉语教程》(洪波)也是南开的,重点是其中的音韵和训诂,难且重要,这本书的文选可以用来练习句读。《汉字演变500例》,我用这本代替了《说文解字》,主要针对造字法和字体改写。
专业二——语言学
专业二从22年改了出题风格,都是简答论述题,更看重分析思考能力。叶徐版《语言学纲要》和王红旗版《语言学概论》这两本是最基础且重要的,学习的时候可以每章看完叶徐看王本。王本是南开的,逻辑性非常好,也更好理解,叶徐版内容更多。《现代汉语语法研究教程》(陆俭明)这本书特别关键,经典且重要,希望这本书可以让你对语言学产生兴趣,并且开启自己的思考,学习起来有些难度,很多真题出自这本书,理论和分析部分都可能考到。《西方语言学流派》(刘润清)的考察形式多为名词解释和简答,几乎每年都会考,即使初试不考复试也会涉及,比较难啃,不需要学得很精。刘洵的《引论》每年都考,重点在第一、三、五、六章。《201例》对应考察词语辨析,初试复试都可能考到,尽量总结出自己的分析思路,可以补充《对外汉语常用词语对比例释》(卢福波)。认知语言学是南开汉院的特色,非常重要,陆本的《教程》有一部分,我是用了专选课的笔记。《语音学教程》也推荐用于补充语音部分,南开的语音学很厉害,真题中有的出自这本书(如21年的中元音的划分)。最后就是论文,主要是两个方面:汉院老师的论文+谈谈语言学领域的论文。大家如果在考研复习过程中有困难的话,也不妨报一个辅导班,比如新祥旭考研全科一对一私人订制VIP辅导课程,针对性强,上课时间可以灵活协商,课下还可以免费答疑解惑,对考研初复试应试备考这块的帮助是非常明显的。
(3)复习思路
一轮复习的思路主要是在头脑中大概形成一个总体上的知识框架,我的做法是整理思维导图,并且在整理的过程中思考知识点之间的逻辑和联系,用铅笔记录自己的思路。
二轮复习的时候,我把重点放在细节上,按照可能考到的点整理出自己的电子版笔记,细细梳理,整理的同时也在为记忆打基础。二轮可能耗时很长,要求看得非常仔细,在最基本的几本参考书的基础上补充我前面列的补充提高类型的参考书,打通现代汉语和语言学也是在这个阶段实现的。在大概有了一份自己的笔记资料后,建议这个阶段看看真题,了解出题思路。因为我没有找到电子版的真题,所以我的做法是自己手打了一份Word版的,这个过程可以让你对真题的特点有一定的了解,自己摸清楚高频考点和某些知识点的考察形式,从而反过来再提升自己的笔记。
三轮复习主要是记忆、真题和论文。我记忆的方法是根据自己的笔记,列一份考点清单。列考点清单时可以在头脑中形成知识框架,比一轮的思维导图更加具体,更加符合真题特点,同时立即自己检查自己的学习效果,每复述或记忆一次,就在某个知识点后面画正字或者打钩,用荧光笔划出真题考点,这样你就可以更加直观地看到真题侧重考什么,怎么考。因为陆俭明的《语法研究教程》真题中经常考分析题,建议三轮复习中要把书中可能考分析题的摘出来,一定要自己在纸上分析一遍,把逻辑思路理清楚,防止在考场上答题时因为思路不清楚答得很乱。三轮的时候,你的知识储备也使你能看懂一些论文了,可以去知网下载汉院老师的论文,整理论文的逻辑思路,注重思考的过程。
(四)复试准备
汉院的复试既注重基础,也考察拔高。所以初试时用的基本且重要的基本参考书这个时候要尽量过个一两遍,基础不牢,地动山摇,如果考到的基础知识不会,会非常影响印象分。拔高部分则要注重汉院自身的特点,如某一个知识点要如何教给留学生,还要关注汉院老师的论文。可以说,拔高部分更加注重你思考问题的逻辑思路和想问题的角度,会不会反而是其次的,关键是你要会分析,会思考。
(五)写在最后
考研的过程更像是认识自己、修补自己的过程。“戒骄矜之气,耐繁琐之事”,用心成长,不要一直揪着不确定的结果不放手,把当下的事做好就是对抗焦虑的最好武器,一切都会自然而然,水到渠成,不要留遗憾就好。
考研考博有疑惑,可咨询电话/微信: 13657256749,QQ:2764509990 新祥旭考研考博,深耕一对一领域15年,覆盖了全国各985、211高校的所有专业+普通本科的常规专业。助力你的复习,高效全面,快人一步! 名校备考,高效提分,你需要更聪明的复习方式! 【新祥旭考研考博 地址】 北京总部:北京海淀区苏州街长远天地大厦 上海校区:上海杨浦区国定路三号湾广场创业大厦 武汉校区:武汉市洪山区创业街66号海达创新广场 



















