院校推荐原因
四川大学是教育部直属的全国重点大学,是国家布局在中国西部的重点建设的高水平研究型综合大学,是国家“双一流”建设高校(A类)。四川大学地处天府之国-成都,地理环境优越,美食多多,素有“西南小清华”之称。川大材料A-,整体难度处于中上水平,复试难度一般,保护第一志愿,不存在本科学历歧视,复试公平、公正,且可校内调剂,调剂去向较多,有以下学院:化学学院,机械学院,分析测试中心,生物医学工程学院,新能源与低碳技术研究院。


公共课复习规划
政治
考研政治的目的在于考查学生的基本政治素养,相对于其他科目,不具有选拔性,更偏向于通过性的考试。政治想要多提高一分,需要投入双倍的时间和精力。考研政治题型:五十分选择和五十分简答,想要获得相对较高的分数一般采取“保简答、抢选择”的策略,简答其实就是根据每年考研机构老师的押题,一般来说,简答成绩上下浮动不大(此时字体就显得尤为重要),所以决定成绩的关键就在于选择题的得分情况了。目标可定为:选择:35-40分,简答:30-38分,总分:65-78分。
参考资料:课本:徐涛《核心考案》、肖秀荣《精讲精炼》、陆寓丰(腿姐)《考点清单》,习题册:徐涛《优题库》、肖秀荣《1000题》腿姐《30天70分刷题计划》,押题卷:《肖四》、《肖八》、《徐涛六套卷》、《腿四》,背诵手册:徐涛《背诵笔记》、肖秀荣《考点预测》、腿姐《冲刺背诵手册》,真题和形势政策可自由购买(以上书籍建议配套购买)。
复习规划:政治开始前,可以先试听一下各位老师的网课,选择最适合自己学习方式的老师,购买对应的资料。政治的学习建议在暑假(8月份左右)开始,直接结合课本看强化课,配合对应的习题册进行巩固。9-10月份主要就是习题的二刷,并将错题完全吃透。11月份就要正式开始进入知识点背诵记忆阶段了,首先对课本的选择题知识点进行背诵记忆,然后再根据老师讲解的分析题考点的重要性进行背诵记忆(这个时候会有许多公众号或者up主开始带背,时间充裕的同学可以跟着一起背诵)。11月份许多押题卷开始出版(如肖八),时间充裕的同学可以将大题背诵,时间不充裕的同学可以做选择题,大题看一遍考点即可。12月份,更多更为准确的押题卷陆续出版(如肖四),此时所有的大题需全部背诵,选择题也需要重点注意。
考研政治具有时效性,所以并不是开始越早越好。考研比拼的不是学习时间的长短而是效率的高低。其实在政治这门课上,不建议花费大量的时间(尤其是分析题,分析题能得多少分其实完全取决于押题老师)。
英语
考研英语主要考察的是学生英文文献的阅读能力,究其根源就是考察学生的词汇量。考研英语具有一定的选拔性,川大材料院70分以上可以免修英语(英一、英二均可)。考研英语题型:完型填空、阅读理解、新题型、翻译、大小作文,在日常的学习中,要求注意单词的记忆和长难句的剖析。目标:英一:60-75分;英二:70-85分。
复习规划:单词的背诵建议尽早开始,单词书不做推荐,任选其一即可,手机app也可。长难句建议选择田静老师(《句句真研》),也会有每日一句的练习。阅读(包含新题型)建议选择唐迟老师(《阅读的逻辑》)。翻译建议选择唐静老师(《拆分与组合翻译法》);作文和完型填空不做推荐,完形填空在考试时放在最后做,分值太低,作文可选择的老师太多了,但是需要强调的是,作文一定要准备属于自己的作文模板并熟记,避免在考场上花费较多的时间去构思作文。单词的背诵应该是最早开始的,并且保证不间断地复习和巩固。5-6月,可以开始长难句的学习。7-8月,完成阅读课,并开始真题阅读的训练,近几年的真题可留作最后的模拟,阅读不求多但求透。9-10月,二刷真题阅读,可以选择在第一遍时用铅笔做,第二遍时擦掉,如果觉得会影响自己,可以之间买答案没有详解的真题套卷。11月,开始学习翻译,尤其是英一的同学(难度较高),并总结属于自己的作文模板,时间充裕的同学,可以把完型填空看一下。12月主要就是作文模板的背诵,使用近几年的试卷作为模拟卷进行模拟。
数学
考研数学主要考查学生的逻辑思维和公式推导能力,极具有选拔性。近几年的趋势:高数灵活多变,线代越来越难,在平常的学习过程中,不仅需要强化突破,也需要每天保持手感,保证基础题的训练。材料专业考数学二,少了概率论部分,所以可以节省很多时间用于其他知识点的学习。目标:线代满分,高数90-100分,适当放弃过难题型,总分110-130分。往年很多同学成也数学,败也数学,想要总分高,数学是不可或缺的。
数学基础好的同学,高数可以跟着张宇学习;基础一般或者不好的同学,可以跟着武忠祥学习。线代建议李永乐老师,可以自学基础部分,直接看强化课。
复习规划:建议尽早开始,3-5月:开始高数基础课的学习,总结知识点,并对应章节练习习题。6-7月:开始高数的强化部分和强化习题。8-9月:可以开始做真题的高数部分,并开始线代的学习。10-11月:套卷真题开始练习,每天按照考试时间要求自己,用真题对自己进行模拟测试,巩固经常失分的知识点,提高自己的短板。12月:李林六套卷、李林四套卷、张宇八套卷,进行模拟题训练,并对部分需要记忆的知识点去背诵记忆,对掌握较差的知识点进行最后的巩固练习。
专业课复习规划
参考用书:《材料科学基础》第三版,胡赓祥 蔡珣,上海交通大学出版社。
时间节点:5-6月,可根据B站西北工业大学王永欣93讲对《材料科学基础》这本书进行第一轮初步的学习。7-8月,可购买相关的材料考研资料或上岸学长学姐的高分笔记,去课本的重点并完善自己的笔记(这个时候先不要看真题)。9-10月,开始知识点的背诵和真题的一刷,根据真题去强化和补充笔记,完善考点。真题至少1遍,错题知识点记录背诵过2-3遍课本,真题课本相互对照,讲书读厚。11月份:构建整个知识网络,相似相关概念掌握于心,对比型记忆,真题要能在两小时内高质量完成。12月,重复背诵记忆,可以将近几年的真题二刷,并且可以适当做一些模拟题,注意真题的优先性大于模拟题,真题往年考过的不代表不会重复考。
复习建议:重点章节多花时间,不要赶进度;学会总结思考,不要机械性记忆,将知识理解性记忆,相互联系;结合真题,循环渐进地去背诵,往年考过的真题也会重复考;专业课要花时间去记忆,复习过程中可以按照章节复习,强化过程可以按照题型强化。大家如果专业课有困难的话,也不妨报一个专业课辅导班,比如新祥旭考研专业课一对一辅导课程,针对性强,上课时间可以灵活协商,课下还可以免费答疑解惑,对专业课应试备考这块的帮助非常明显。
专业课初试
题型:近几年川大材料学院848考研的题型已经趋于稳定,包括三部分:名词解释(30分)、简答题(60分)、综合题(60分)。
考察内容:川大不提供复习大纲,材料科学基础以前七章为主。848这本书难度一般,但是内容较多,范围较广,所以对学生灵活掌握学习知识的能力要求比较高。848主要考察考生对材料科学的基础理论和专业知识的掌握程度,以及运用这些理论和知识解决实际问题的能力。同时还将考察考生对常规材料表征技术的掌握程度和应用能力。个人总结的考查重点如下:
(1) 第1章-原子结构与键合-1.1、1.2;
(2) 第2章-固体结构-2.1、2.2、2.3、2.4;
(3) 第3章-晶体缺陷-3.1、3.2、3.3;
(4) 第4章-固体中原子及分子的运动-4.1、4.2、4.3、4.4、4.5、4.6、4.7;
(5) 第5章-材料的形变和再结晶-5.1、5.2、5.3、5.4;
(6) 第6章-单组元相图及纯晶体的凝固-6.1、6.2;
(7) 第7章-二元系相图和合金的凝固与制备原理-7.1、7.2、7.3、7.4;
(8) 第8章-三元相图-难度较高,考查较少,学有余力的同学可以去学习,不建议花费较多时间;
(9) 第9章-材料的亚稳态-前面三小节可能会出名词解释或简答,一般难度较高,9.4近年来考查较多;
(10) 第10章-材料的功能特性-一般会考查1-2个名词解释。
以上考点只是一个大概的大纲,仅供参考。很多细节的知识点需要后期总结。
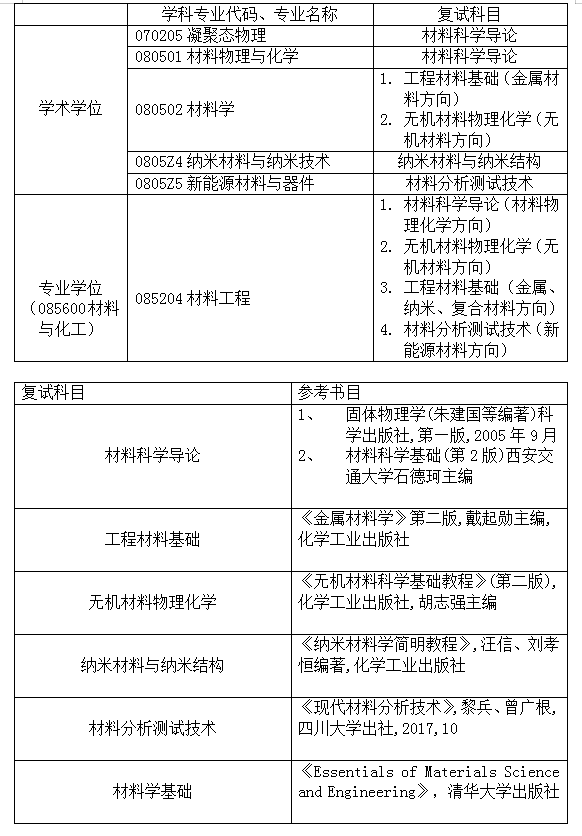
复试内容
由于疫情,最近几年川大材料院的复试形式为线上远程网络复试,所以不存在笔试,难度较低,具体流程可参考四川大学材料科学与工程学院官网公告-四川大学材料科学与工程学院2022年硕士研究生招生复试通知:https://mse.scu.edu.cn/xygk/xygg/23.htm。复试科目和复试参考书目(书名,版次,作者,出版社,出版年份)见下表:

注:学硕-生物医学工程,专硕-电子信息、生物医学工程,已不在材料院。上述复试参考书目,个人感觉还是针对线下复试存在笔试的情况,线上复试建议以材料科学基础为主,可适当结合所报考方向和上表书目适当补充。
确定复试名单后,对于专硕学生,老师会让填一个表格自己选择复试科目,该科目不代表实际入学的研究方向。
学长寄语
考研就是我们人生中的一场战役,坚持就是胜利。既然选择了考研,那就坚持到最后,不要半途而废,坚持到最后结果往往出乎意料。
考研是一段孤独的旅程,在这个过程中,你需要忍受长达几个月的时间来进行学习。对于23考研的学弟学妹们,学长希望你们摆正自己的心态,认清自己的目标。
对于开始准备考研较晚的同学也不要气馁,考研比拼的不是每天谁学习的时间长,比拼的是效率,所以要尽可能提高自己的学习效率。不要和别人比进度,也不要被别人的进度影响心情,按照自己的计划 ,按部就班就是最好的。
另外,各位同学一定关注了很多考研的公众号,经常会发布很多方法论的视频和文章,这些内容看看即可。考研过程还是选择最适合自己的学习方法,别人的对于自己不一定是最好的。考研期间,建议大家调整好作息时间,有的人习惯起早学习,有的人习惯熬夜学习,因人而异,最重要的是劳逸结合。还有就是考研期间尽量卸载一些游戏和无用社交app,等到自己考上研究生之后想怎么玩就怎么玩,不要贪图一时的享乐。压力大、学习累的时候,可以选择运动或者看看风景,放空自己。
学长相信各位同学好好准备,好好复习,一定能取得不错的成绩。最后,学长在这里祝大家一战成硕,成功上岸,我在川大等你!!!
考研考博有疑惑,可咨询电话/微信: 13657256749,QQ:2764509990 新祥旭考研考博,深耕一对一领域15年,覆盖了全国各985、211高校的所有专业+普通本科的常规专业。助力你的复习,高效全面,快人一步! 名校备考,高效提分,你需要更聪明的复习方式! 【新祥旭考研考博 地址】 北京总部:北京海淀区苏州街长远天地大厦 上海校区:上海杨浦区国定路三号湾广场创业大厦 武汉校区:武汉市洪山区创业街66号海达创新广场 



















