北京中医药大学(Beijing University of Chinese Medicine),简称“北中医”,位于北京市,是中华人民共和国教育部直属的以中医药学科为特色的全国重点大学,由教育部、国家卫生健康委员会、国家中医药管理局、北京市共同建设,是国家首批世界一流学科建设高校,国家“211工程”、“985工程优势学科创新平台”建设高校。
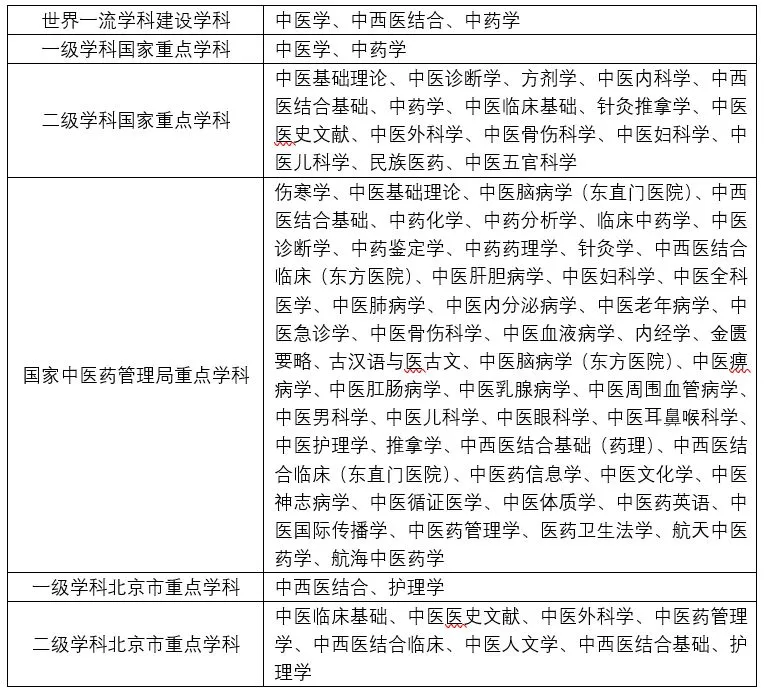
截至2018年10月,北京中医药大学是全国高等中医药院校中首批建立博士学科点和博士后科研流动站的单位之一,设有3个博士后科研流动站,3个一级学科博士学位授权,7个一级学科硕士学位授权,囊括42个二级学科博士学位授予点,有47个硕士学位授予点,5个专业学位类别,下设14个领域,包括9个博士学位授权点,14个硕士学位授权点;有一级学科国家重点学科2个,涵盖二级学科国家重点学科15个,国家中医药管理局重点学科48个,一级学科北京市重点学科2个,二级学科北京市重点学科8个。
1、学科评估结果

2、重点学科

3、报录比
考研报录比是考生在择校专业时关注的重点内容之一,因此考研报录比成为考生衡量报考难度的重要因素。北京中医药大学虽然没有公布历年考研报录比,但在官网公布了拟录取名单,各位可以适当参考。

作为北京一所热门医学类院校,考试难度却丝毫不亚于985院校。尤其是王牌专业这几年的报名人数也是不断增高。那么,在这个考研日益内卷的形式下,如何实现一战上岸拿到首师大的录取通知书呢?在这里,我们推荐报班辅导,报班辅导就选新祥旭考研!
作为专注考研一对一的辅导机构,已经有17年之久,新祥旭考研的老师都是985或211院校的研究生甚至是博士,有着丰富的辅导经验。老师通过授课安排习题练习,有利于抓紧时间,有目的、有计划、有步骤的进行复习,防止稀里糊涂,浪费时间。再次,老师还会像朋友一样倾听你的声音,鼓励你,帮助你解决困惑。在新祥旭辅导的学生全程都有两名教务老师监督学习进程,跟踪学习情况,了解心理状态,为学生解决在备考中出现的各种问题。



















