新祥旭考研官网欢迎您!


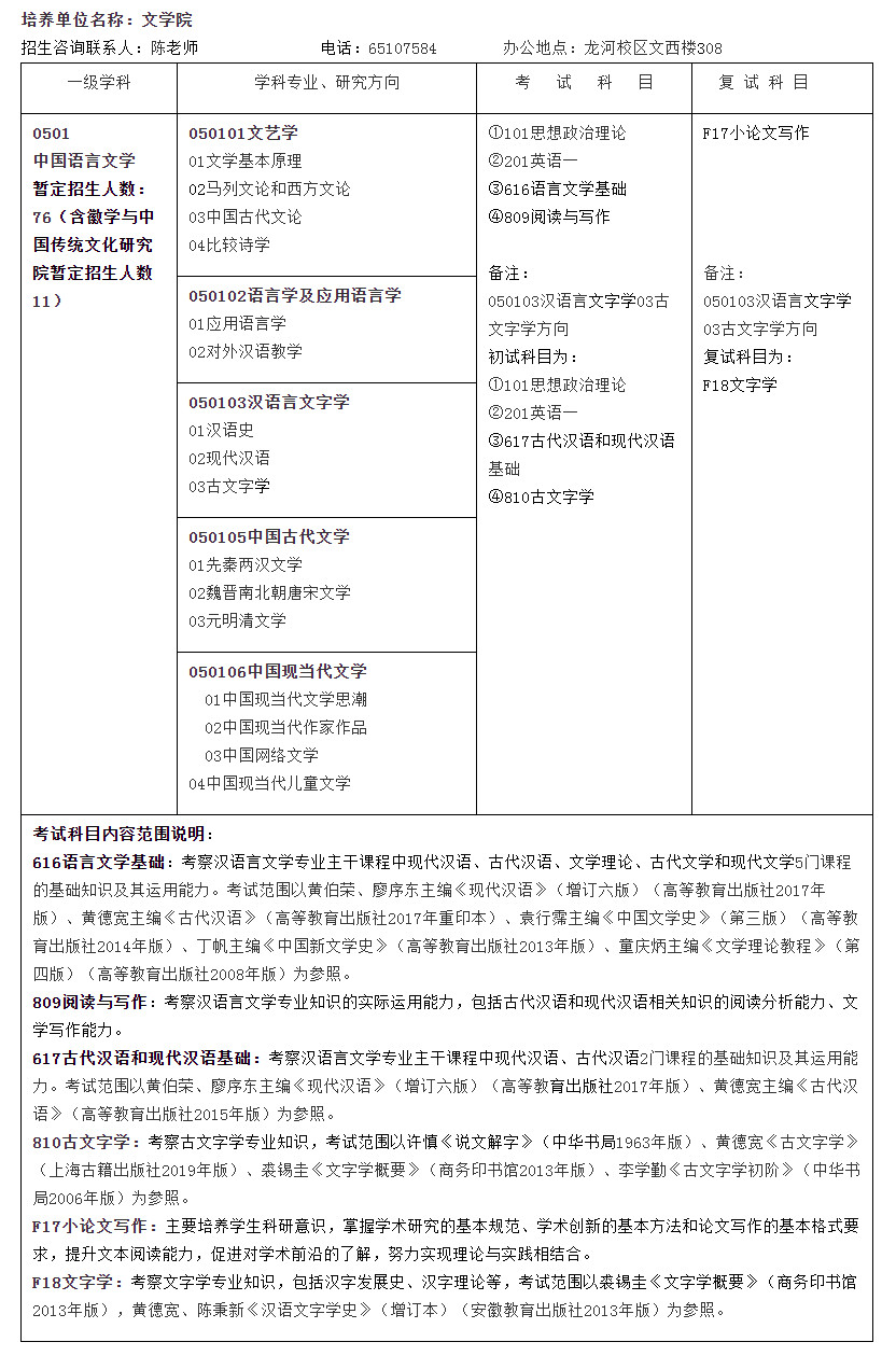
安徽大学考研辅导班:22年安徽大学文学院学术学位考研招生人数、考试科目及专业课考试范围

毕老师13657256749 / 2021-08-30

 

1.png

2.png

考研考博有疑惑,可咨询电话/微信: 13657256749,QQ:2764509990

新祥旭考研考博,深耕一对一领域15年,覆盖了全国各985、211高校的所有专业+普通本科的常规专业。助力你的复习,高效全面,快人一步!

名校备考,高效提分,你需要更聪明的复习方式!

新祥旭考研考博 地址

北京总部:北京海淀区苏州街长远天地A2座21层

上海校区:上海杨浦区国定路三号湾广场创业大厦2号楼11层1111室

武汉校区:武汉市洪山区创业街66号海达创新广场19楼1902室

 

 

全方位权威辅导,考研复试效率高

面授一对一
在线一对一
魔鬼集训营
咨询课程 预约登记

以效果为导向    以录取为目标

添加微信咨询考研问题
北清考研定制 985考研定制 211考研定制 学硕考研定制 专硕考研定制 北京考研私塾
x