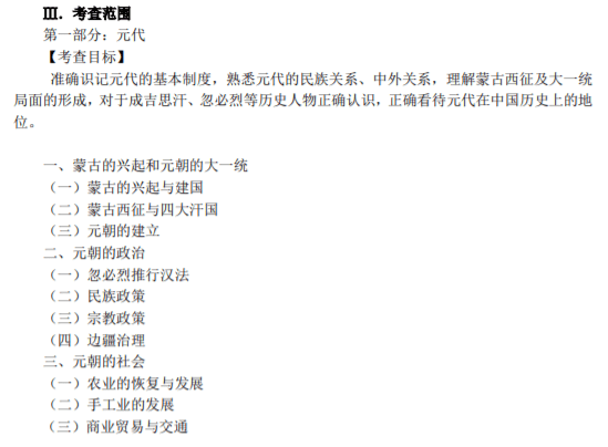
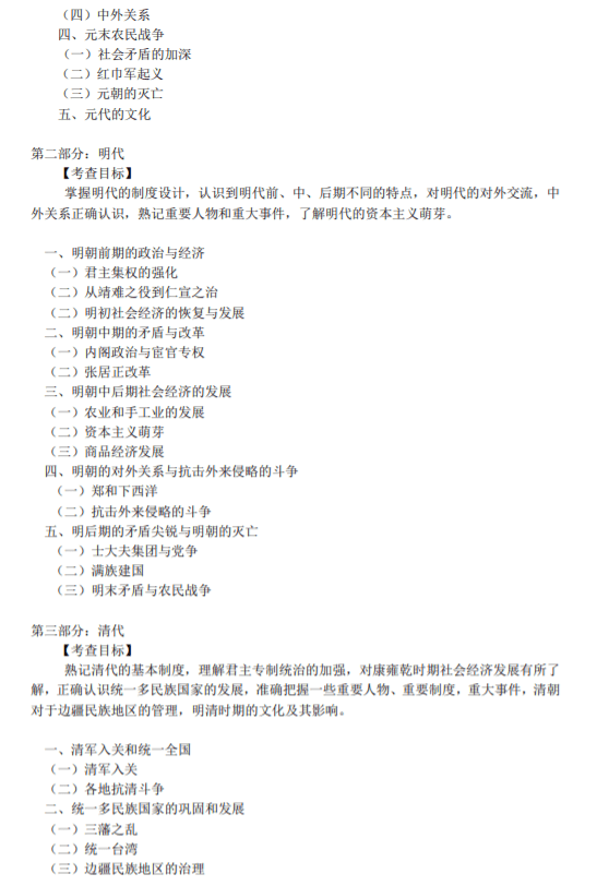
一、考研专业目录、拟招生人数、考研初试科目
030404中国少数民族史
00不区分研究方向
初试科目:①101思想政治理论②201英语一或202俄语或203日语③622中国古代史(元明清)④824中国近现代史
拟招生人数(含推免人数):6人
培养方式:全日制
备注:不招收同等学力考生
二、近三年的复试分数线
年份 专业 复试分数线
21年 中国少数民族史 总分不低于337,单科参照国家线
20年 中国少数民族史 不区分研究方向,单科参照国家线,总分不低于335分
19年 中国少数民族史 总分320,公开课的单科不低于44
三、21年考研拟录取名单(考研录取结果)
备注:为保护各位考生的个人隐私,这里只列出考生的编号、录取专业、各项成绩,隐去了姓名。大家可以比对最终的考研录取分数,给自己定下合理的考研目标。一般实际的录取分数,还是会高于复试分数线的。
考生编号 院系 专业 初试总分 复试成绩 最终总成绩 拟录取意见 备注
- 100521011108322 刘 中国少数民族史 不区分研究方向 389 85.80 80.20
- 100521011108328 王 中国少数民族史 不区分研究方向 384 83.20 78.72
- 100521011108321 闫 中国少数民族史 不区分研究方向 377 86.20 78.64
- 100521011108309 杨 中国少数民族史 不区分研究方向 397 87.80 81.92
四、考研经验
622中国古代史(元明清)
中国古代史(元明清)科目考试主要考察中国古代从元至清(1840 年以前)的历史, 要求考生掌握这三个王朝基本的历史脉络,主要的历史事件,重要的历史人物和制度,各朝在社会经济文化方面的发展,中央王朝对边疆和民族地区的经略治理,统一多民族国家的发展,能运用所学知识阅读和分析史料。
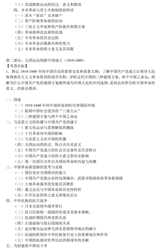
824中国近现代史
中国近现代史涵盖晚清史、民国史、共和国史三个历史时段。要求考生系统掌握 1840—2012 年间中国近现代社会变迁和革命发展的基本线索和重要史实,能够运用所学的基本理论、基本知识和基本方法去分析与总结中国近现代历史的基本规律和特点。
五、复试经验
今年是线上复试,没有笔试,专业课也是以面试的形式考核的,这个大家注意一下,然后可以提前做一下模拟演练。也能避免自己临场紧张,影响发挥。
六、考试题型、分值、范围
622中国古代史(元明清)
必答题为 150 分,元、明、清各部分考察内容在试卷中平均分配。
试卷题型为名词解释 5 个,每个 8 分,共 40 分;简答题 4 个,每个 15 分,共 60 分; 论述题或者材料分析题 2 个,每个 25 分,共 50 分。
824中国近现代史
试卷内容主要包括三部分:第一部分为鸦片战争到五四运动前夜(1840—1919),约 50 分;第二部分为五四运动到新中国成立(1919—1949),约 60 分;第三部分为新中国成立到 社会主义现代化建设新时期(1949—2012),约 40 分。
试卷题型为名词解释 5 个小题,每小题 8 分,共 40 分;简答题 4 个小题,每小题 15 分,共 60 分;论述题或材料分析题 2 个小题,每小题 25 分,共 50 分。
需要试听【22考研成功经验公开课】的,加我备注“目标院校+专业”,带你听课! 新祥旭考研,深耕一对一领域15年,覆盖了全国各985、211高校的所有专业+普通本科的常规专业。助力你的考研复习,高效全面,快人一步! 名校考研,高效提分,你需要更聪明的备考方式! 考研有疑惑,可咨询电话/微信: 13657256749 新祥旭考研专业课一对一辅导 北京总部:北京海淀区苏州街长远天地A2座21层 上海分校:上海杨浦区国定路三号湾广场创业大厦2号楼11层1111室 武汉分校:武汉市洪山区创业街66号海达创新广场19楼1902室
七、考研大纲
622中国古代史(元明清)



824中国近现代史



八、本专业的排名
030404中国少数民族史,中央民族大学在本专业是最优秀、最厉害的。


本文部分信息来源于中央民族大学研究生院,新祥旭考研独家整理,未经允许,不可转载。


















