一、专业目录、初试复试考察内容(2021)
1、专业方向、目录及初复试科目:
材料工程(金属):
101思想政治理论
201英语一
621中外建筑史
501建筑设计(6小时作图)
复试专业课:914建筑历史与理论
二、初复试参考书目(仅供参考)
初试专业课参考书目:
621中外建筑史
《中国建筑史》(第七版)东南大学潘古西主编,中国建筑工业出版社2015;《外国建筑史》(第四版)陈志华主编,中国建筑工业出版社2009;《外国近现代建筑史》(第二版)罗小末主编,中国建筑工业出版社2004;
复试专业课参考书目:
914建筑历史与理论
《中国建筑史》(第七版)东南大学潘古西主编,中国建筑工业出版社2015;《外国建筑史》(第四版)陈志华主编,中国建筑工业出版社2009;《外国近现代建筑史》(第二版)罗小末主编,中国建筑工业出版社2004;
三、复试分数线及录取情况
2021年:
政治/外语(50分)
业务课(70分)
总分(310分)
录取情况:
统考录取1人,统考录取最低分348;
2020年:
政治/外语(50分)
业务课(70分)
总分(310分)
录取情况:
报考11人,统考录取0人;
四、考研经验
华工的快题出题考的是实操性和建筑基本素养的方案,不建议画得太大因为会展现很多细节,建议画一个小图的时间在2-5分钟。快题最重要的就是审题,多读几遍题目再开始画。建筑学基础,构造越来越难,建筑史和去年考的重复,写小作文。构造,偏向考基础,图多且杂,基本上要把同济那本书的所有图全部背过,字也要全背过。毕竟华工越来越重视构造。想拿高分,要多留意生活中的一些简单构造,灵活运用书本上的知识。
五、考研真题
621中外建筑史(2018):
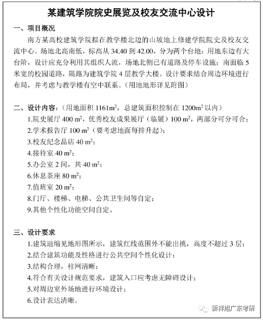
501建筑设计(6小时作图):
考研高分咨询新祥旭罗老师
电话/微信:13701149740
咨询QQ:3219057729


















