一、招生专业目录、招生人数
030107经济法学
00不区分研究方向
初试科目:①101思想政治理论②201英语一或203日语③613法律史,宪法学,法理学④813法学专业综合(按专业选做)
拟招生人数(含推免人数):3
培养方式:全日制
备注:不招收同等学力考生
二、近三年的复试分数线
年份 专业 应招人数(普通计划) 复试分数线 复试比例
21年 经济法学 3人 339分 1:1.2
20年 经济法学 1人 325分 1:1
19年 经济法学 3人 359分 1:1.7
三、21年考研拟录取名单(考研录取结果)
序号 考生编号 姓名 院系 专业 初试总分 面试 笔试 英语测试 复试成绩 最终总成绩 备注

2021年经济法学专业考研总共录取了4个人,分数在340~380之间。
四、考研初试经验
613和813重点考察法条法理,既注重基础记忆又注重消化理解。建议大家在复习的时候,根据院校提供的大纲中的主干知识,有条理、有主次的复习。同时也注意多多练习。我当时用的是学姐给我的新祥旭法学考研一本通。学院给的两门专业课的考试大纲,我也放在了文章末尾。
五、复试经验
本校复试不指定参考书。面试内容包括:知识结构、专业知识、综合分析及科研创新能力,外国语听、说能力考核在综合面试中进行,成绩计入面试成绩。综合面试时间20分钟/考生。21年采取远程线上复试的方式进行。
在复试的时候,老师会挑题目给大家作答,所以在复试开始之前,大家可以提前做一个面试的模拟演练。总而言之,专业课基础足够扎实的情况下,大家大可不必紧张。
六、考试题型、分值、范围
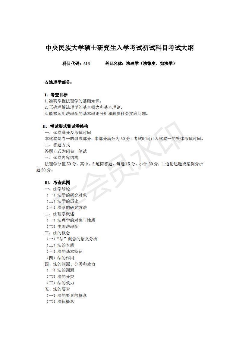
613法理学(法律史、宪法学)
法理学分值 50 分,其中:2 道简答题,每题 15 分,小计 30 分;1 道论述题或案例分析题 20 分。
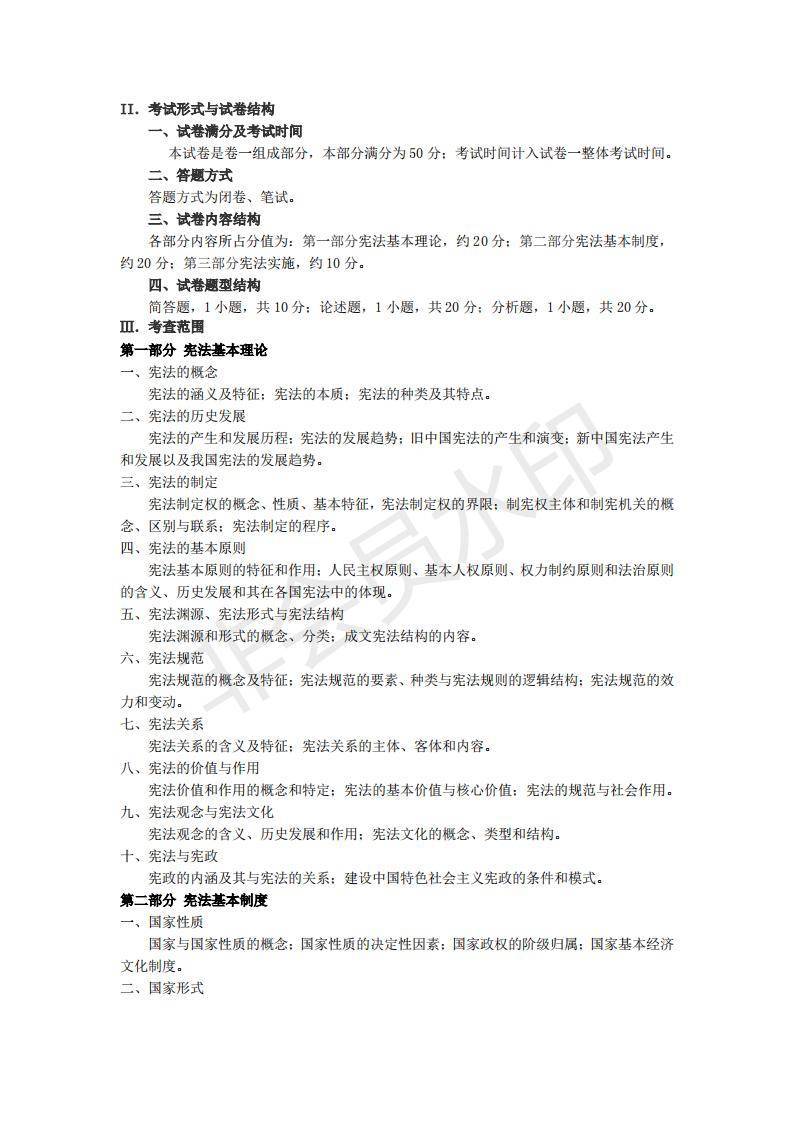
宪法学各部分内容所占分值为:第一部分宪法基本理论,约 20 分;第二部分宪法基本制度, 约 20 分;第三部分宪法实施,约 10 分。简答题,1 小题,共 10 分;论述题,1 小题,共 20 分;分析题,1 小题,共 20 分。
法律史由于中国法制史为法学本科生的专业必修课,中国法律思想史为法学本科生的专业选修课,所以试卷中以中国法制史考题为主,同时有部分中国法律思想史的考题。 简答题 2 小题,每小题 15 分,共 30 分 。分析论述题 1 小题, 20 分 。
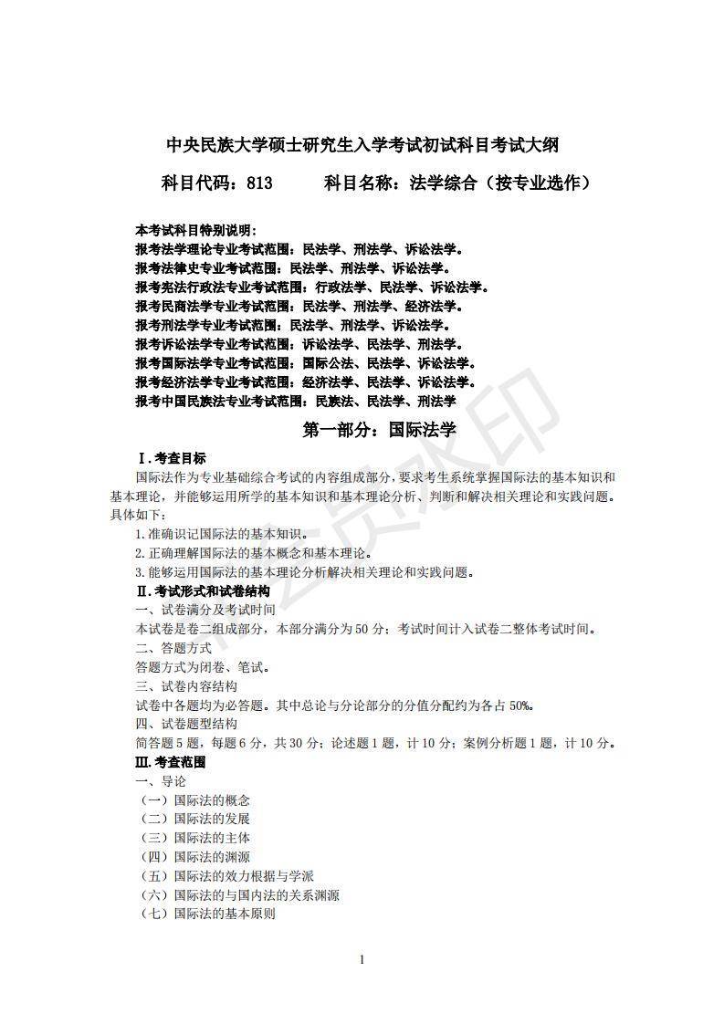
813法学专业综合(按专业选做)
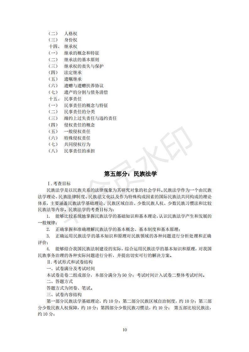
每个专业都包括三个部分,每部分各占50分。题型为简答题、论述题、案例分析题。
七、考试大纲
613法理学(法律史、宪法学)








813法学综合(按专业选作)+选考说明




















八、专业排名
法学学硕这个专业,中央民族大学的学科基础当然比不过老牌的五院四系,但是整体来说的学科建设还是做的不错的。教育部的评估结果是前30%~40%。排名第44位。

本文部分信息来源于中央民族大学研究生院,新祥旭考研独家整理,未经允许,不可转载。
需要试听【22考研成功经验公开课】的,加我备注“目标院校+专业”,带你听课! 新祥旭考研,深耕一对一领域15年,覆盖了全国各985、211高校的所有专业+普通本科的常规专业。助力你的考研复习,高效全面,快人一步! 名校考研,高效提分,你需要更聪明的备考方式! 考研有疑惑,可咨询电话/微信: 13657256749 新祥旭考研专业课一对一辅导 北京总部:北京海淀区苏州街长远天地A2座21层 上海分校:上海杨浦区国定路三号湾广场创业大厦2号楼11层1111室 武汉分校:武汉市洪山区创业街66号海达创新广场19楼1902室


















