一、招生专业目录、招生人数
专业:020106人口、资源与环境经济学
初试科目:①101思想政治理论②201英语一或202俄语或203日语③303数学三④812理论经济学
拟招生人数(含推免人数):6
培养方式:全日制
备注:不招收同等学力考生
二、近三年的复试分数线
21年 总分不低于369分,单科参照国家线
20年 总分不低于348分,单科参照国家线
19年 总分不低于345分,单科参照国家线
可以看到中央民族大学人口、资源与环境经济学的分数线是逐年上涨的。也侧面反映了报考人数逐渐变多,毕竟经济学就是热门学科。所以大家在复习的时候,还是要致力于考到更高分数。
三、21年考研拟录取名单(考研录取结果)
考生编号 院系 专业 初试总分 复试成绩 最终总成绩 拟录取意见 备注
- 100521011100246 经济学院 人口、资源与环境经济学 400 87.2 82.16 拟录取 一志愿
- 100521011100268 经济学院 人口、资源与环境经济学 380 88.6 79.78 拟录取 一志愿
- 100521011100240 经济学院 人口、资源与环境经济学 384 86.2 79.62 拟录取 一志愿
- 100521011100242 经济学院 人口、资源与环境经济学 381 86.4 79.26 拟录取 一志愿
- 100521011100276 经济学院 人口、资源与环境经济学 375 82.8 77.34 拟录取 一志愿
参考21年的考试录取结果,建议大家把目标分数定在380分上下,然后根据自己的学科基础,把这个分数拆解到每一科。比如说,英语比较强的话,就英语目标定成75分,要是专业课比较强的话,就把专业课的目标定高一点。
四、考研经验
812理论经济学
因为中央民族大学经济学的几个专业的初试都是考812,所以我当时是跟着一个学姐复习的。她考的经济学的另一个专业,但是因为跟我初试科目相同嘛,所以其实备考思路都是一致的,我当时很多不理解的地方都是直接问她,然后她也特别耐心的给我解答了,虽然她自己挺忙的,但是基本上还是跟我聊的比较多。
我个人是觉得在专业课这一块投入最大的时间精力还是非常值得的,说实话对于绝大多数考生来说,公共课能拉开的分数也比较有限,但是专业科这一门可能单科就能拉开30分40分。而且在复习专业课的时候,大家一定要戒骄戒躁,先把最基本的概念理论去理解透了,才能够去真正理解题目,不然的话自己迷迷糊糊的,只能越做越懵。
复习参考书:
《西方经济学》
《经济学说史》
《当代西方经济学》
新祥旭学姐的复习指导
五、复试经验
专业考核主要考察考生的知识结构、专业知识基础、综合分析及科研创新能力等,外国语考核主要考察考生的听、说能力,成绩计入面试成绩。
专业知识部分,除了考察你的专业能力之外还会考察综合素质,在面试之初,需要进行资格审核。
在专业外语水品测试部分,由学院统计抽选老师组成外语测试组,负责测试考生外语听力、口语和一些专业英语文献,词汇的考察,考试时间在十分钟,通过师生之间英语交流,来测试学生的英语水平。所以在考前,建议多听听听力,练练口语。
六、812理论经济学 考试题型、分值、范围
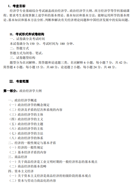
经济学专业基础综合考试涵盖政治经济学、政治经济学大纲、西方经济学等学科基础课 程。要求考生系统掌握上述学科的基本理论、基本知识和基本方法,能够运用所学的基本理 论、基本知识和基本方法分析、判断和解决有关经济理论问题和中国经济发展中的实际问题。
题型分为名词解释、简答题和论述题三类。名词解释 6 小题,每小题 7 分,共 42 分; 简答题 4 小题,每小题 15 分,共 60 分;论述题 2 小题,每小题 24 分,共 48 分。
需要试听【22考研成功经验公开课】的,加我备注“目标院校+专业”,带你听课! 新祥旭考研,深耕一对一领域15年,覆盖了全国各985、211高校的所有专业+普通本科的常规专业。助力你的考研复习,高效全面,快人一步! 名校考研,高效提分,你需要更聪明的备考方式! 考研有疑惑,可咨询电话/微信: 13657256749 新祥旭考研专业课一对一辅导 北京总部:北京海淀区苏州街长远天地A2座21层 上海分校:上海杨浦区国定路三号湾广场创业大厦2号楼11层1111室 武汉分校:武汉市洪山区创业街66号海达创新广场19楼1902室
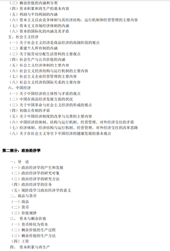
七、考试大纲
812理论经济学







八、专业排名
国内排名第38位,10052中央民族大学,评级为C+,位次百分比40%~50%
九、专业简介
经济学专业主要培养掌握经济学基本理论和经济运行规律,能够在相关领域从事管理、咨询、教学和科研等工作的高素质经济学专门人才。

本文新祥旭考研独家整理,未经允许,不可转载。


















