本文将由新祥旭考研徐老师对2021年上海财经大学工程管理硕士专业考研进行解析。主要有以下版块:2021年招生人数、研究方向、考试科目、参考书目、分数线、报录比、大纲等几个方面。
一、2021年招生专业目录
013 信息管理与工程学院
125601 工程管理硕士
1、研究方向:
01(非全日制)大数据工程与商务智能
02(非全日制)金融信息工程
03(非全日制)企业工程管理决策
04(非全日制)房地产工程管理
2、初试科目:
①199 管理类联考综合能力
②204 英语二
3、招生人数:100人
4、学制:2.5年
二、参考书目
《199管理类联考综合能力》
初试推荐参考书目:新祥旭直系学长学姐一对一辅导全套备考复习书目清单及资料
三、历年复试分数线
2020年:175/44/88
2019年:170/42/84
四、历年录取情况
2020年:报名人数358人,实际考试人数286人,录取102人
2019年:报名人数196人,实际考试人数162人,录取60人
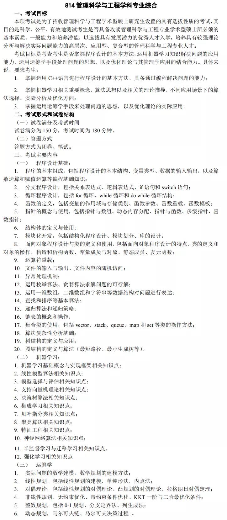
五、初试考试大纲

本文为新祥旭考研独家整理!
更多考研资讯请关注公众号:上财考研联盟
大家在考研时如果遇到了困扰,不管是择校还是备考,都可以找新祥旭徐老师。
最后,希望大家坚持到底,预祝考研的你成功上岸!
新祥旭徐老师电话:15717173284(同微信)



















