本人本科教育学专业,考研考的是教育学原理专业,专业课考试科目为311,上岸某双一流院校。考研备战到成功上岸经历了一年多的漫漫“长征路”,期间的辛酸和努力可想而知。考研不易,一旦踏上这一条路,就得抱着“不到黄河心不死”的决心,一站到底,“一研为定、定为研一”。
一、关于择校和选择专业
1.专业的选择
首先自己的本科所学的就是教育学,因为想去高校做老师或者考公务员。所以,大三的时候决心考研。
教育学属于13大学科门类之一,其所设专业广泛,如教育学原理、学前教育学、高等教育学、课程与教学论等。在选择专业时可以根据自己的兴趣来选择。我所报考的专业是教育学原理,该专业下所包含的研究方向有德育原理、教育哲学、教育社会学、教师教育等,具体研究方向在不同院校有区别,如南京师范大学就将德育学另设为一门专业(南师大的德育学专业实力很强)。报考时可在心仪院校官网查看相关信息。
因为自己对德育原理和教育社会学等方向比较感兴趣,所以就选择了教育学原理方向。虽然都属于教育学学科门类,但每个专业所学的知识有差异,因此,在选择专业是最好是结合自己的兴趣。
2.院校的确定
教育学考研分为统考和自命题,都是学硕,考政治、英语一和专业课。自命题由各个学院自己组织,参考书目不同,考试类型也不同,在考试之前必须得先查清楚自己的目标院校是统考还是自命题,再根据对应的参考书目复习。
我的考试专业科目属于统考。统考的科目代码是311,考试科目为:《教育学》王道俊、王汉澜主编(人民教育出版社 1999版 );《教育学基础》全国十二所重点师范大学联合编写( 教育科学出版社 2002年版);《中国教育史》孙培青主编 (华东师范大学出版社 2000年版);吴式颖:《外国教育史教程》,人民教育出版社;《教育心理学》陈琦、刘儒德主编 高等教育出版社 2005年;《教育研究方法导论》裴娣娜著 安徽教育出版社 2003年版。除了官方公布的参考书目外,会在“考研文库”上找到其他的参考书目,我建议大家有时间都看看,因为在准备复试过程中发现,311中的很多选择题的知识点在其他参考书目中有涉及。
网上提供的参考书目
因为自己本科期间所用的教材与统考科目一致,所以自己就在统考院校中选择了一所双一流院校作为目标院校。对于像北师大、西南大学、湖南大学等属于自命题的院校,你在确定这些学校为目标院校时一定要查清楚它的参考书目。如果不确定,建议先从311参考书目复习,教育学的很多知识还是通用的,而且,以2020教育学考研的趋势来看,统考是大势所趋,很多自命题院校都加入了统考的队伍。我所报考的学校前几年也是自命题。
二、考研初试经验
从大三开始准备考研,前期花在专业课和英语上的时间较多,后期主要是背诵政治。这样的时间安排是比较合理的。
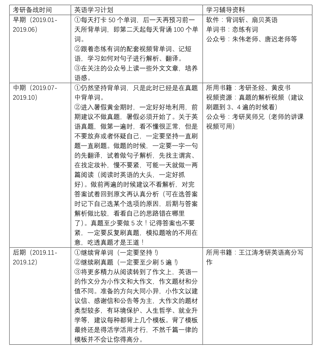
1.英语一如何考70分+
英语一的难度大于六级,但这并不代表六级没过就考不好英语一,很多例子表明六级没过英语一也能考六七十。关键是要下功夫和用对法子。

2.政治如何获得高分
对于文科生而言,政治并不是一门伤脑筋的考试,当然,对其他非文科类的考生而言,政治也绝对是一门没有基础,只要肯用心也能取得不错分数的科目,同样地,得用心学和用对方法。还有一个简单省市的办法就是报一个辅导班,用最短的时间复习好转向专业课重点复习,笔者体验过新祥旭考研辅导,觉得不错,大家也可以尝试一下!

3.关于311如何备考
311教育学统考的参考书目有6本书,其中中外教育史和教育心理学的背诵量最大,教育心理学和教育研究方法的题理解性较强,也偏难。从近20年的真题来看,311的选择题灵活性越来越大。311总分为300分,其中选择题45个共90分;辨析题3小题,每小题15分,共45分;简答题5小题,每小题15分,共75分;分析论述题3小题,每小题30分,共90分。涵盖了教育学原理、中外教育史、教育心理学、教育研究方法等专业知识。
311的题量很大,考试时间为180分钟,一定要把握好时间,会做的先做了,认真阅读题目,从已有的知识框架中寻找相应的知识点,不要乱写!

三、考研复试经验
今年的复试情况与往年不同,以往复试分为专业课笔试、英语文献翻译、英语听力、中英文自我介绍以及热点知识的考查等。在今年受疫情影响下,初试成绩在复试成绩总成绩中占很大比例,所以,初试拿高分还是很有优势的!由于采取网上复试,所以专业课笔试被取消,很多学校采用了中英文自我介绍、专业课口头作答、用英语提问专业知识和热点知识,考生亦用英语作答。
可见,在复试中,英语口语表达的重要性。一口流利的英语一定能让你在复试环节中脱颖而出。所以,在准备初试时就可以试着每天找出一两个小时大声朗读英文文献,不要害羞!当然,有必要的报一个复试面试班也是可以的,在模拟面试过程中积累经验,消除紧张,为冷静自如地正式参加复试打下基础。不知道怎么准备的话可以听听新祥旭的复试直播课,老师会详细讲备考方法和注意事项,干货很多。
四、念念不忘,必有回响
考研是自己选择的最愿意去走的道路,不管前面会遇到什么,考研的决心一旦做出就要义无反顾勇往直前。不到最后时刻,永远不要放弃;不到最后胜利,永远不要掉以轻心。这条路上,你不是一个人在孤军奋战,有千千万万的考研人和你一起在奋战,还有默默支持你的亲友和老师,所以一定要咬紧牙关,坚持到最后。
持之以恒,终将上岸,相信自己一定行!
(本文来源新祥旭考研原创文章,未经允许,不可转载!)



















