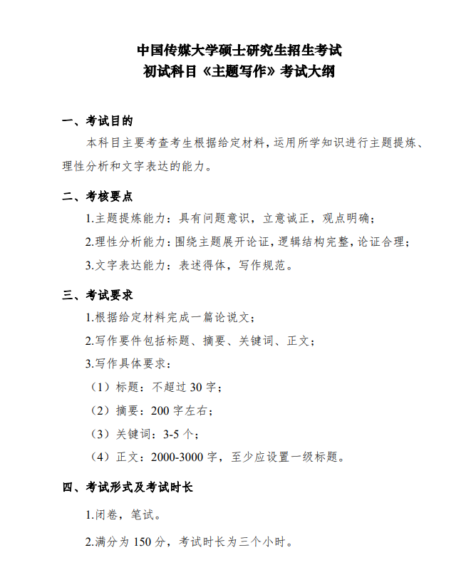
学院简介
中国传媒大学是教育部直属的“一流学科建设高校”,“211工程”重点建设大学,“985优势学科创新平台”重点建设高校,前身是创建于1954年的中央广播事业局技术人员训练班。1959年4月,经国务院批准,学校升格为北京广播学院。2004年8月,北京广播学院更名为中国传媒大学。学校位于中国北京城东古运河畔,校园占地面积46.37万平方米,总建筑面积63.88万平方米。
中国传媒大学坚持“结构合理、层次分明,重点突出、特色鲜明,优势互补、相互支撑”的学科建设思路,充分发挥传媒领域学科特色和综合优势,形成了以新闻传播学、戏剧与影视学、信息与通信工程为龙头,文学、工学、艺术学、管理学、经济学、法学、理学等多学科协调发展,相互交叉渗透的学科体系。
招生计划



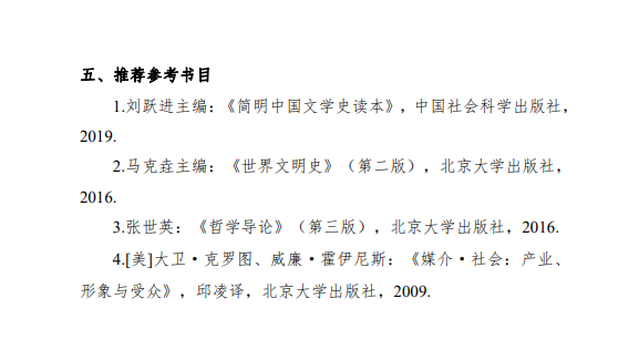
783主题写作考试大纲

883人文社科基础考试大纲


考试要求
招生考试
招生考试分初试和复试两部分。
(一)初试
1.在国家统一规定时间内,凭网报用户名和密码登录“全国研招网”自行下载打印《准考证》。《准考证》使用A4幅面白纸打印,正反两面在使用期间不得涂改。考生凭下载打印的《准考证》及居民身份证参加初试和复试。
2.初试日期和时间:按国家统一规定。
3.初试科目:见准考证。
每科考试时间一般为3小时,初试方式均为笔试。
硕士研究生招生初试一般为四个科目,即思想政治理论、外国语、业务课一和业务课二,满分分别为100分、100分、150分、150分。
工商管理、公共管理、会计专硕的初试为两个科目,即管理类联考综合能力、外国语,满分分别为200分、100分。
各专业具体考试科目见《中国传媒大学2021年攻读硕士学位研究生招生专业目录》。
4.初试地点:选择中国传媒大学考点(考点代码1133)的考生由中国传媒大学指定考场;选择外地考点的考生由考点所在的省(市、自治区)教育招生考试机构指定考场。
5.初试成绩:按教育部规定时间在我校研究生招生网主页(http://yz.cuc.edu.cn)发布成绩,请考生上网查询。我校不再寄发成绩单,考生如有需要可自行打印成绩单并到我校研究生院招生办公室现场加盖公章。
(二)复试
初试成绩达到国家线的考生可进入复试选拔流程,复试选拔流程包括材料评议和复试考核两个环节。材料评议环节通过考生提交的报考材料,对其既往学业水平、科研创新能力、专业实践能力、综合素质等进行综合评价并给出评分。由材料评分和初试成绩按一定比例计算出综合成绩,按综合成绩划定复试分数线,综合成绩达到复试分数线的考生可参加复试考核。复试选拔流程、材料评议办法等见中国传媒大学研究生招生网(http://yz.cuc.edu.cn)后续发布的相关文件。
复试分数线以及其他通知请登陆中国传媒大学研究生招生网(http://yz.cuc.edu.cn)查询,我校不再寄发复试通知书。符合复试条件的考生上网打印复试通知书等内容,并按复试通知书要求参加复试。
1.复试时,口语测试语种为英语。
2.复试时间、复试方式、复试具体要求、同等学力考生加试科目等内容,参见当年度中国传媒大学硕士研究生招生复试办法。
3.必要时,可对考生再次复试。



















